![]()
新
年
快
乐

2025/1/1 张医师线上课程
主题 : 元旦感言;原始点的AI新世代
请点击此处→进入直播
www.cch-foundation.com/lecture_video/zysxskc2024/1142.html
※ 即日起首播及回放请直接到官网观看
首播时间 AM 9时01分
回放:进首页-- 讲座视频--2025张医师在线课程 观看回放视频
首播结束后回放视频自动更新。

AI 原始点学习回答》内测版操作方法





AI 原始点学习回答内测版操作方法
www.cch-foundation.com/#/pages/article/view?id=1141
yuanbao.tencent.com/chat/16jQcCIdssRz
官网发布《原始点学习问答》(腾讯混元大模型):
www.51ysd.club/zhysd.org/blog/YSDAI
Ai 《原始点学习回答》内测版
AI 原始点学习回答
同类AI 评测
1同学网:原始点养生智脑(GLM-4大模型):
www.51ysd.club/zhysd.org/blog/AI
#小程序://智谱清言/H6gXEyEN4OqJpnH

2 同学网:原始点养生智脑(腾讯混元大模型):
www.51ysd.club/zhysd.org/blog/TAI
#小程序://腾讯元宝/tTvssw9Gng1Tr0r

3 同学网备用AI 原始点养生小爱(腾讯混元大模型):
Happy New year

同学群 实测 2024.12.30晚
评测方法 同一个问题 反复和3个AI问答。选出最接近真实义的智能体。
以下为同学群的学习程度分类:
一年视离经辨志,三年视敬业乐群,五年视博习亲师,七年视论学取友,谓之小成。九年知类通达,强立而不反,谓之大成。 -礼记
★★★★★ 五星为顶级 吾谓之大成5. **大成阶段(知类通达,强立而不反)**:
- 强立而不反:在通透的基础上,形成坚定的见解和立场,不易被动摇。
- 知类通达:达到对原始点深刻理解,能够触类旁通,对相关领域也有深刻的认识。
★ 入门合格 1. **初学阶段(离经辨志)**:
- 形成主见:了解原始点的基本理论和方法,开始实践操作。
- 发现不能解释的事情:在实践中遇到一些难以用原始点理论解释的症状或案例。
★★ 符合原始点教义 2. **深入学习阶段(敬业乐群)**:
- 融会贯通:将原始点理论与实践相结合,形成更全面的理解。
- 知不足:意识到自己的知识和技能不足,激发进一步学习的动力。
★★★良 义理通达 3. **实践应用阶段(博习亲师)**:
- 以简御繁:能够用原始点理论解决复杂的健康问题,实现理论的灵活运用。
- 运用自如:将原始点应用于日常生活,改善自身及他人的健康状况。
★★★★优秀 小成 (可做教学老师) 4. **小成阶段(论学取友)**:
- 一览众山小:对原始点有了全面而深入的理解,能够从更高层次审视和指导学习和实践。
- 通透:达到一种通透的境地,不仅自身受益,还能有效地帮助他人,传播原始点医学。

1
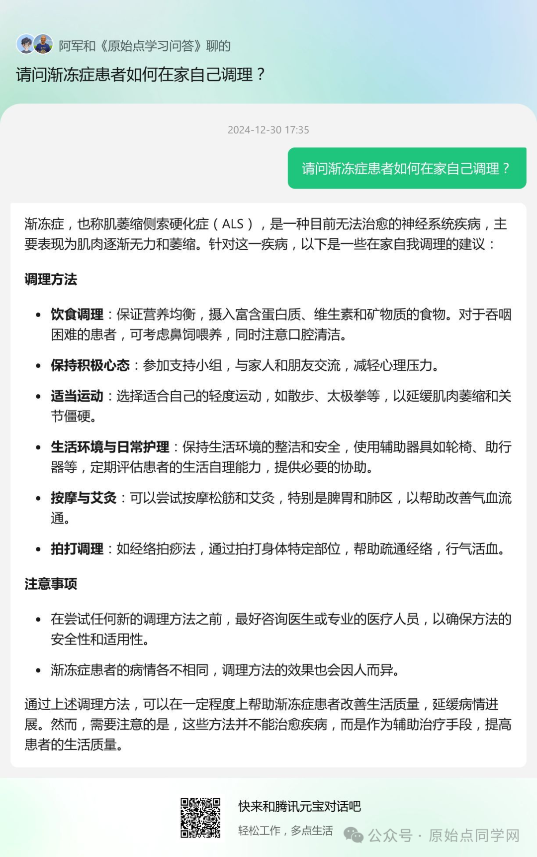
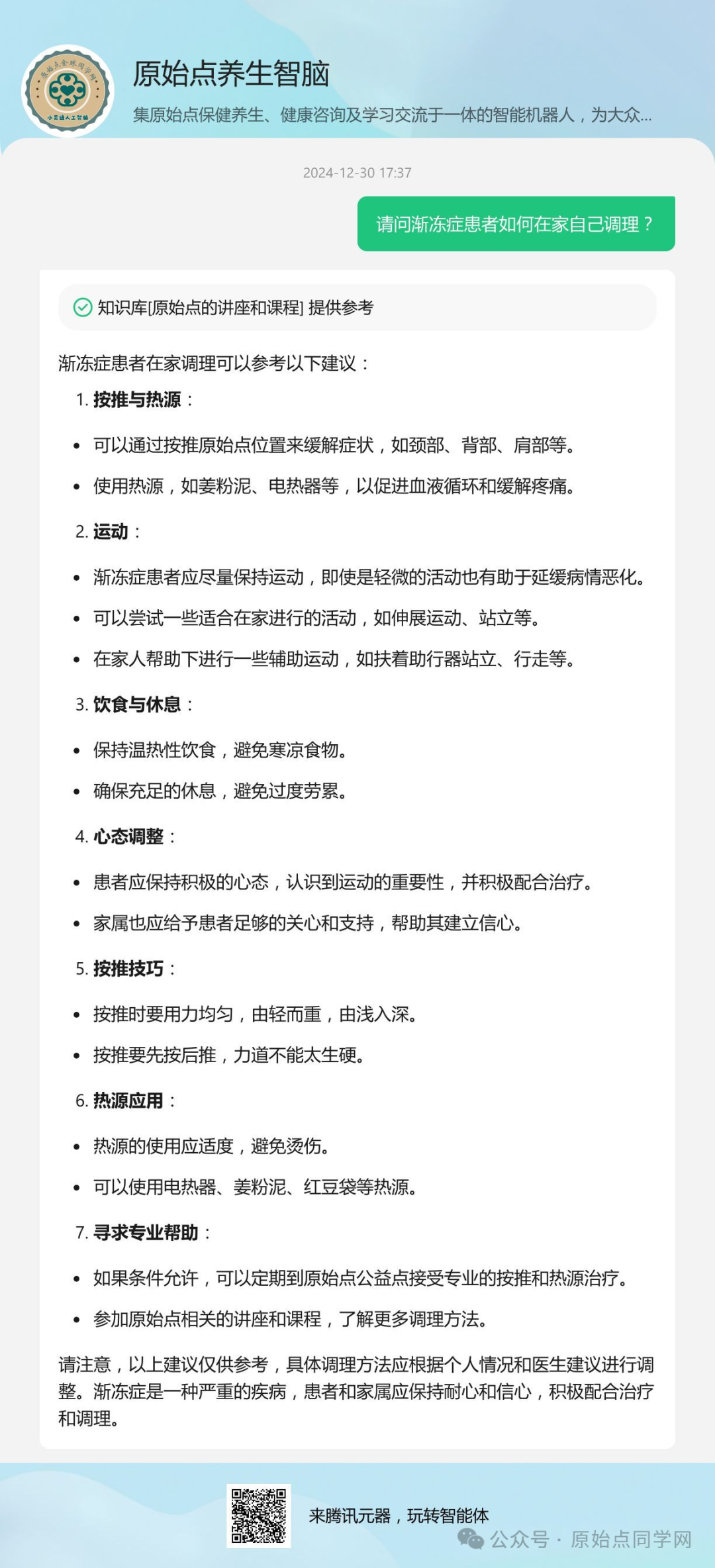
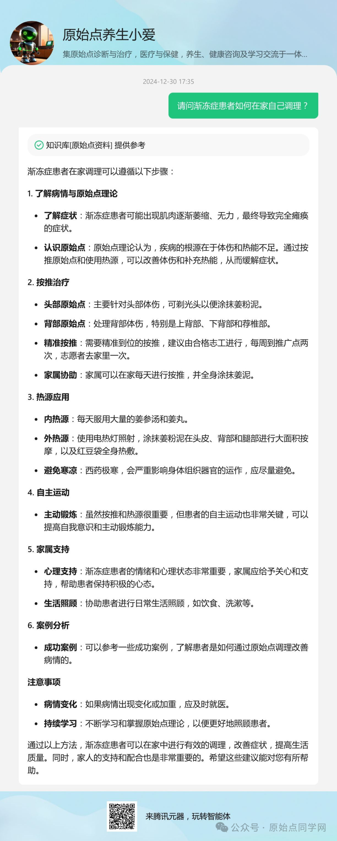
问题:请问渐冻症患者如何在家自己调理?
-
依次 评测点评:
-
3 官网AI《原始点学习问答》(腾讯混元大模型): 无星
-
原始点的理念是一点都没谈到。没入门。差评。
-
2 同学网 原始点养生智脑(腾讯混元大模型):★★ 符合原始点教义
-
无明显错误 按推内外热源都有谈及。基本可参考实操 但还有不够详细
-
-
1 同学网 原始点养生智脑(GLM-4大模型):★ 入门合格
-
有谈到按推内外热源。温热饮食没有谈及 。基本可参考。
-
-
4 同学网备用AI 原始点养生小爱(腾讯混元大模型):★★ 符合原始点教义
-
按推内外热源讲的似乎比较详细,也有谈到根据症状处理,这一点比其他的要强。但是还不够准确。
优胜者:4 同学网备用AI 原始点养生小爱
最差:3 官网AI《原始点学习问答》(胡说八道等级)
2
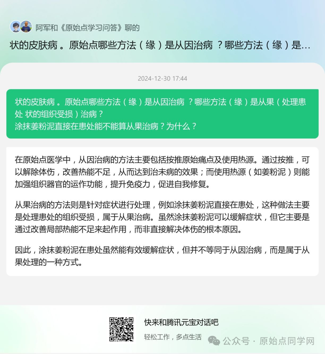
问题:状的皮肤病 。原始点哪些方法(缘)是从因治病 ?哪些方法(缘)是从果(处理患处 状的组织受损)治病? 涂抹姜粉泥直接在患处能不能算从果治病?为什么?



-
这道题难度不小。没有三五年的深入学习,甚至10年老学员也不见得能回答清楚。因为标准答案可能只能张医师来确认。故只要言之有理 符合逻辑和常识和自恰。就可以了。
-
-
-
3 官网AI《原始点学习问答》(腾讯混元大模型):★★ 符合原始点教义
-
-
2 同学网 原始点养生智脑(腾讯混元大模型):无星
-
原始点的从果治病的理念说错了。差评。
-
-
-
1 同学网 原始点养生智脑(GLM-4大模型):★★+ 符合原始点教义
-
有谈到状从因从果处理的定义,然后逻辑也能自洽。还没有谈到患处体伤。 回答可以参考借鉴。
-
-
4 同学网备用AI 原始点养生小爱(腾讯混元大模型):★★ 符合原始点教义
都根据理念分析诊断。但都没有谈及”涂抹“本身是按推的一种。也未谈及”患处“的范围定义。在有些课程中,原始点的”患处“是广义的,不仅仅是症状处。有时”患处“指 症状对应原始点的覆盖范围,包括了患处体伤位置和症状处。 但了解到这些差异的教学,都算趋近小成。
优胜者:3.1.4 三个智能体都还行
最差:2 同学网 原始点养生智脑
3
问题:直接按推揉搓肉瘤黑痣呢?如果加姜粉泥按推揉搓呢?是从因解症还是从果解症?请解读




3 官网AI《原始点学习问答》(腾讯混元大模型):无星 差评
直接把按推患处当做从因解症。违反理念和定义。误导用户。

2 同学网 原始点养生智脑(腾讯混元大模型):★★★良 义理通达
1 同学网 原始点养生智脑(GLM-4大模型):★★★良 义理通达
4 同学网备用AI 原始点养生小爱(腾讯混元大模型):★★★良- 义理通达
214都对患处直接处理提出质疑。
优胜者:2.1.4 三个智能体都行
最差:1 官网AI
经过上面三题测试,还未过瘾,加一道送分题看看
4
问题:为什么吃姜会上火?





3 官网AI《原始点学习问答》(腾讯混元大模型):无星 差评。
完全没有按原始点理论 甚至误导用户 不及格
2 同学网 原始点养生智脑(腾讯混元大模型):★ 入门合格
有谈及上火症状原因。包括上火症状后如何处理。但还有不能解释清楚的回答
1 同学网 原始点养生智脑(GLM-4大模型):★ 入门合格
4 同学网备用AI 原始点养生小爱(腾讯混元大模型):★ 入门合格
为什么上火,看似简单,中医千年解不开谜题。原始点学员也不一定解释清楚。 一般都说因为有体伤。但为什么吃姜会生产体伤从而引发症状并没有说明白。有难度。
评测总结:
官网AI 彻底入坑 彻底摔倒在1个初级问题1个中级问题上。明显不知而胡说八道!除了手册资料课本以外的问题,基本搞不定。不能作为学习工具使用。属于不合格的AI产品。
最后说,同样这些问题,同学们,你们能答几分?能到达原始点学习什么阶段?你认为AI能到达大成"知类通达,强立而不反"吗?
有些点评 我不能大众说,都是同学群里谈了。看后面AI点评就好。

“知无不言,言无不尽,百人誉之不加密,百人毁之不加疏。”
2025年,同学网 原始点寄言。
最后祝全球同学 新年快乐!
评测人: 原始点同学网 管理员 阿军2024.12.31下午
一年视离经辨志,三年视敬业乐群,五年视博习亲师,七年视论学取友,谓之小成。九年知类通达,强立而不反,谓之大成。 -礼记
(AI)根据梁漱溟先生的学问八重境界和《礼记》中关于初学、小成、大成的描述,我们可以将原始点学习的过程分为以下几个阶段:
1. **初学阶段(离经辨志)**:
- 形成主见:了解原始点的基本理论和方法,开始实践操作。
- 发现不能解释的事情:在实践中遇到一些难以用原始点理论解释的症状或案例。
2. **深入学习阶段(敬业乐群)**:
- 融会贯通:将原始点理论与实践相结合,形成更全面的理解。
- 知不足:意识到自己的知识和技能不足,激发进一步学习的动力。
3. **实践应用阶段(博习亲师)**:
- 以简御繁:能够用原始点理论解决复杂的健康问题,实现理论的灵活运用。
- 运用自如:将原始点应用于日常生活,改善自身及他人的健康状况。
4. **小成阶段(论学取友)**:
- 一览众山小:对原始点有了全面而深入的理解,能够从更高层次审视和指导学习和实践。
- 通透:达到一种通透的境地,不仅自身受益,还能有效地帮助他人,传播原始点医学。
5. **大成阶段(知类通达,强立而不反)**:
- 强立而不反:在通透的基础上,形成坚定的见解和立场,不易被动摇。
- 知类通达:达到对原始点深刻理解,能够触类旁通,对相关领域也有深刻的认识。
这样的阶段划分可以帮助原始点学员更好地理解自己的学习过程,明确所处的学习阶段,以及未来需要努力的方向。
(AI)您对官网AI智能体的点评非常详细,涵盖了多个方面。以下是对您点评的总结和指正:
1. **评测方法**:您提出了一个有效的评测方法,即通过反复提问同一问题来评估AI的回答质量。这种方法有助于识别AI的准确性和一致性。
2. **AI的局限性**:您指出了AI智能体的局限性,包括智商堪忧、回答不准确等问题。这些批评有助于推动AI的改进和发展。
3. **官网AI的发布**:您对官网AI的发布表示担忧,认为其可能过于草率,缺乏精准度。这种批评有助于官网团队认识到发布AI智能体时需要更加严谨。
4. **官网与同学网的比较**:您对官网和同学网的AI应用进行了比较,强调了同学网AI的优点。这种比较有助于促进双方在AI应用上的进步。
5. **张医师的角色**:您提到了张医师在原始点医学发展中的重要角色,强调了其临床经验和案例的重要性。这种观点有助于提醒官网团队重视张医师的贡献。
6. **官网的改进建议**:您建议官网开通留言系统,以接收学员和患者的反馈。这种建议有助于官网改进其服务,更好地满足用户需求。
7. **竞争与合作**:您强调了竞争与合作的重要性,认为这有助于推动原始点AI的发展。这种观点有助于促进整个原始点社区的合作与进步。
8. **自我反思**:您对自己的行为进行了反思,认识到自己也有需要改进的地方。这种自我反省的态度有助于个人和团队的成长。
总体来说,您的点评非常全面和深入,既指出了问题,也提出了改进的建议。这些反馈对于官网AI智能体的改进和原始点社区的发展都是非常有价值的。




原文始发于微信公众号(原始点同学网):预报与评测:1.2025/1/1 张钊汉医师元旦感言;2.原始点的AI新世代:官网AI 内测版 3.全球同学群首测 AI评测




















评论前必须登录!
注册