**评测内容**:
* **原始点医学核心内容总结**:包括疾病根源(体伤和热能不足)、因缘果理论、诊疗方法(按推、热源治疗)、医疗与保健结合、应用范围、与西医对比等。
* **原始点医学介绍**:包括起源、发展、理论体系、诊疗特点、应用成果等。
* **渐冻症调理**:介绍了渐冻症在原始点医学中的定位、调理原则、具体调理方法、注意事项等。
* **皮肤病调理**:分析了原始点医学中从因治病和从果治病的区别,并以湿疹为例进行说明。
* **肉瘤黑痣治疗**:探讨了直接按推揉搓和加姜粉泥按推揉搓分别属于从因解症还是从果解症。
* **吃姜上火**:解释了吃姜后出现“上火”症状的原因,以及如何避免吃姜上火。
* **原始点理念如何理解“上火”**:从体伤和热能不足的角度解释了“上火”的症状,并介绍了原始点医学的治疗方法。
**评测结果**:
文档中列举了多个AI模型,并对其进行了测试。
**总结**:
旨在评估AI模型对原始点医学的理解和应用能力,并通过测试不同AI模型,探讨其在辅助医疗诊断和治疗方面的潜力。








1总结一下文件中的内容。并介绍一下原始点医学。

deepseek
### **文件内容总结**
《原始点医学完整版-原始点医学电子书2025》系统阐述了原始点医学的理论与实践方法,核心内容如下:
1. **理论基础**
- **疾病根源**:所有疾病源于“体伤”(组织器官运作失调)和“热能不足”(能量不足)。体伤分为他处体伤(远离症状的痛点)和患处体伤(症状局部痛点)。
- **因缘果理论**:疾病与衰老是“果”,体伤与热能不足是“因”,医疗保健或伤身行为是“缘”。通过改善“因”和“善缘”达到疗愈目的。
2. **诊疗方法**
- **按推痛点**:通过按压原始痛点(如脊椎、头部、肩部等七处)或患处痛点,快速解除体伤。
- **热源治疗**:使用姜汤、姜粉泥等外内热源补充热能,改善体质。
- **轻症与重症**:轻症以按推为主,热源为辅;重症以热源为主,按推为辅,辅以运动、休息和心态调整。
3. **医疗与保健结合**
- **外治法**:按推、温敷、针刺等直接刺激体表。
- **内治法**:温热性饮食(如姜汤、参汤)调节热能。
- **生活方式**:强调保暖、规律作息、忌寒凉食物、避免情绪压力。
4. **应用范围**
- 涵盖急慢性病、内外科症状,甚至急救(如心脏骤停、脑中风)。
- 不仅用于人类,还可治疗动物疾病(如牛、狗等)。
5. **与西医对比**
- 西医从“果”治疗(依赖仪器检查,以手术、药物干预异常);原始点从“因”治疗(通过症状判断体伤,强调自愈力)。
6. **实操指南**
- 详细图解各部位原始点位置(如头颈部、背部、臀部等)及按推手法。
- 姜的多样化应用(姜汤、姜粉泥、灌肠、洗眼等)和参汤制作方法。
### **原始点医学介绍**
**原始点医学**是由张钊汉医师研发的自然医学体系,以“以人为本、以病为师”为核心理念,主张通过非药物、非侵入性的方式激发人体自愈力。其特点包括:
1. **理论基础独特**
- 提出“体伤”和“热能不足”为疾病根本原因,通过改善这两者实现康复。
- 否定“热性体质”概念,认为所有症状均为热能不足或体伤的表现。
2. **诊疗一体化**
- 按推原始痛点既是治疗手段,也是诊断方法(如按推后症状改善可确认体伤位置)。
- 强调观察体力与症状变化,动态调整治疗原则(如重症需优先保命)。
3. **生活化疗法**
- 融入日常保健,如温热饮食、适度运动、情绪管理,减少对医疗的依赖。
- 适用于家庭自我保健,降低医疗成本。
4. **适用范围广泛**
- 从感冒、疼痛到癌症、急救均有应用案例,尤其对慢性病和疑难杂症效果显著。
- 突破传统医学框架,提出“衰老异常非疾病”,避免过度医疗。
5. **争议与创新**
- 挑战西医“异常即病因”观念(如癌肿瘤被视为衰老现象而非绝症)。
- 提倡“热能决定生死”,认为临终应避免侵入性抢救,保持自然状态。
**总结**:原始点医学以简驭繁,将复杂的疾病归因于体伤与热能不足,通过自然疗法和生活调整恢复健康。其核心在于“从因处理”,强调人体自愈力,为现代医学提供了一种补充或替代方案。
grok3
文件内容总结
提供的文档是《原始点医学完整版-原始点医学电子书2025》的全文,包含了原始点医学的理论基础、诊疗方法、医疗与保健原则、应用手法以及创始人张钊汉的心路历程等内容。以下是对文件内容的简要总结:
-
原始点医学的核心理论:
-
疾病与衰老源于“体伤”(组织器官运作失调)和“热能不足”(能量不足以支持正常运作)。
-
通过“因缘果”理论阐明:疾病和衰老为“果”,体伤和热能不足为“因”,医疗保健方法(如按推和热源)为“缘”。
-
强调从“因”治病,而非西医常见的从“果”治疗(如依赖仪器检查结果)。
-
诊疗方法:
-
诊断与治疗一体化:通过观察症状和按推“原始痛点”或“患处痛点”,判断体伤位置并直接治疗。
-
按推:按推原始痛点快速解除他处体伤,患处痛点针对局部症状。
-
热源:使用姜汤、姜粉泥等外内热源改善热能不足。
-
轻症与重症处理:轻症以按推为主,热源为辅;重症以热源为主,辅以按推和其他保健方法。
-
治疗时间与范畴:急性病1-30天可愈,慢性病1-6个月,适用于可从因治愈的疾病。
-
医疗与保健结合:
-
内治法:通过温热性药食(如姜)改善热能不足。
-
外治法:包括按推、姜粉泥涂抹等非侵入性方法,激发自愈力。
-
生活方式调整:强调不受寒、充分休息、适当运动和良好心态。
-
与西医、中医的比较:
-
西医从“果”治病,依赖仪器和药物,忽视自愈力。
-
中医从“因”治病,但方法复杂,未简化。
-
原始点医学简化中医理论,融合诊断与治疗,强调自然、非药物、非侵入性。
-
应用范围:
-
不仅适用于人类,还成功用于动物(如牛、马、狗等),展现广泛适用性。
-
具体应用包括按推位置(如一条脊椎及七处原始点)、姜的使用方法(如姜汤熬煮、灌肠)等。
-
创始人自述:
-
张钊汉因妻子乳癌治疗失败,于2003年开始研发原始点医学,历经十余年完善。
-
强调以病为师,从患者身上摸索验证,旨在解决生老病死问题。
-
推广与愿景:
-
通过基金会公益推广,目标是让民众掌握健康自主权,减少医疗支出,改善医疗文化。
原始点医学简介
原始点医学是一种由张钊汉医师创立的自然医学体系,始于2003年,旨在通过简单、非药物、非侵入性的方法解决疾病和衰老问题。其核心理念是:生命依赖组织器官的正常运作,而这需要充足的“热能”;疾病和衰老源于“体伤”(运作失调)和“热能不足”。与传统西医和中医不同,原始点医学强调从“因”治病,通过观察症状、按推特定位置(原始痛点和患处痛点)以及使用热源(如姜制品)来改善体伤和热能不足,从而激发人体的自愈力。
主要特点:
-
理论基础:
-
疾病和衰老是“果”,体伤和热能不足是“因”,治疗手段是“缘”。
-
反对西医将检查结果(如异常或肿瘤)视为病因,主张这些是果而非因。
-
诊疗方法:
-
按推:通过按压和推揉“原始痛点”(位于一条脊椎及七处特定部位)或“患处痛点”,快速缓解症状并定位体伤。
-
热源:以姜为主(如姜汤、姜粉泥),通过内服或外用补充热能。
-
轻重症分治:轻症以按推为主,重症以热源为主,结合运动、休息和心态调整。
-
实践应用:
-
适用于急性病(如感冒)、慢性病(如癌症)和动物治疗。
-
治疗时间因病情而异,急性病数天可愈,慢性病数月见效。
-
与传统医学的区别:
-
相较于西医的仪器依赖和侵入性治疗,原始点医学注重自然疗法。
-
相较于中医的复杂经络和药方,它简化了诊疗流程,易于普及。
-
目标与意义:
-
帮助民众掌握健康自主权,减少对复杂医疗的依赖。
-
通过公益推广,改善全球医疗文化,减轻病苦。
原始点医学以其简易性、安全性和有效性,受到广泛关注,尤其在注重自然疗法的人群中。它不仅是一种医疗技术,更是一种生活化的健康理念,鼓励人们通过调整生活方式来防治疾病。
chatgpt
文件详细介绍了原始点医学的理论与实践。以下是该医学体系的关键内容总结:
-
理论基础:原始点医学认为,生命的维持依赖于身体器官的正常运作,而这一运作需要充足的热能。疾病的根源在于身体的损伤(器官运作失调)和热能不足,这两者互相影响。
-
诊断与治疗:治疗方法包括:
- 按推疗法
(按推),通过按压身体的特定部位来缓解疼痛并找出伤害的来源。 - 热源治疗
(如姜粉泥、姜汤),利用姜等温热物质来补充身体的热能,恢复器官功能。 -
根据疾病的轻重,采用不同的治疗方案,轻症主要以按推为主,重症则以热源治疗为主,二者相辅相成。 -
自我康复与预防:原始点医学强调通过生活方式的调整促进自我修复,主张良好的饮食、充足的休息和积极的心态。同时,避免寒冷、熬夜、过度劳累等不良习惯。
-
适用范围:这种治疗方法不仅适用于人类,也被应用于动物治疗,并且已在多种病症(如癌症、关节炎、神经疾病等)中取得了良好的效果。
-
与西医的比较:与西医侧重于通过药物、手术等手段治疗症状不同,原始点医学强调从根本上解决体伤和热能不足问题,采用非侵入性、非药物的方法,恢复身体的自愈力。
总体而言,原始点医学是一种综合性的健康维护和疾病治疗方法,强调通过观察身体的症状、按推治疗和适当的热源补充来恢复健康,强调身体自愈能力的激发。它提供了一种生活化、简便的医学方法,旨在帮助人们远离疾病,促进长寿。
如果你对某些具体内容有更深入的需求或疑问,可以继续提问!
kimi
### 原始点医学简介
原始点医学是一种基于传统中医理论的自然疗法,由张钊汉医师创立。该疗法的核心理念是通过按推和热源治疗,结合生活方式的调整,来改善体伤和热能不足,从而达到治疗疾病和保健的目的。原始点医学强调从因治疗,即通过症状判断疾病的根本原因,并通过非药物、非侵入性的方法来恢复身体的自愈能力。
### 核心理论
- **体伤与热能不足**:原始点医学认为,所有疾病症状都源于体伤(身体组织器官运作失调)和热能不足。体伤分为他处体伤和患处体伤,直接导致症状;热能不足则影响体伤,进而导致症状。两者相互影响,共同影响病情。
- **诊疗方法**:通过按推原始痛点和热源治疗(如姜粉泥、姜汤)来改善体伤和热能不足。按推可以快速解除他处体伤,热源则用于改善热能不足。
- **诊断与治疗一体化**:通过观察症状和体征,判断疾病的轻重和体伤位置,从而决定按推和热源的治疗原则。
- **轻症与重症的处理**:轻症以按推为主,热源为辅;重症则以热源为主,按推和其他保健方法为辅。
- **治疗时间与范畴**:急性病通常在1-30天内可治愈,慢性病可能需要1-6个月。原始点医学主要针对可从因治愈的疾病。
### 医疗与保健方法
- **医疗与保健的结合**:医疗主要通过按推和外内热源治疗,保健则侧重于改善热能不足和增强体力,以推动组织器官的正常运作和修复体伤。
- **内治法**:通过药食影响热能作用和组织器官运作,药性(如温热特性)用于改善热能不足和增强体力,成分则用于快速控制症状和异常。
- **外治法**:包括西医的手术和非侵入性复健,以及中医和原始点的针刺、按推等方法,直接刺激穴位或压痛点,以增强身体的自愈力和修复力。
- **治疗原则**:先保命,再解除症状。重症治疗以热源为主,轻症则以按推为主。
- **生活方式的调整**:强调正确的生活习惯,如不受寒、不熬夜、不抽烟、不喝酒、不吸毒等,并落实温热性饮食、保暖、适当运动、充分休息和良好心态。
### 应用范围
原始点医学不仅应用于人类,还广泛应用于动物,如牛、马、羊、狗等,并取得良好效果。该疗法强调通过观察症状,判断疾病的轻重和体伤位置,以决定治疗原则。治疗过程中,按推和热源的结合使用是关键,旨在同时解除体伤和改善热能不足,从而达到保命和疗愈疾病的目的。
### 基金会理念与推广原则
- **基金会理念**:原始点医学是以人为本、以病为师,放空知见、从零开始,点点滴滴在患者身上摸索、验证出来的,是具备安全有效、简易环保、非药物、非侵入性等特色的自然医学。
- **推广原则**:基金会旨在义务教导全球民众“原始点”医学观,进一步改善现有医疗文化,帮助各个区域、国家缩减医疗支出,使民众不再枉受病苦。基金会不涉及政治、宗教活动,推广原始点医学的所有研发成果和相关资料,供大众学习参考。
### 诊疗方法
- **按推与热源**:通过按推原始痛点和热源治疗,可以快速解除他处体伤所致之病症及分辨病症之体伤位置。按推不仅可解除他处或患处体伤,又可分辨病症之体伤位置,以达到诊疗一步到位。
- **轻症与重症的处理**:轻症以按推为主,热源为辅;重症则以热源为主,按推及其他保健方法为辅。通过观察症状,可以判断疾病之轻重及体伤位置,从而决定治疗原则。
- **生死存亡的分辨与治疗原则**:对于生死存亡的患者,应避免徒增患者痛苦的抢救,如压胸(CPR)、电击、气切、插鼻胃管、插导尿管等,以及无谓的治疗,包括任何寒凉性药食乃至各种点滴。
### 总结
原始点医学是一种安全、有效、简易、环保的自然疗法,通过按推和热源治疗,结合生活方式的调整,来改善体伤和热能不足,从而达到治疗疾病和保健的目的。该疗法强调从因治疗,通过症状判断疾病的根本原因,并通过非药物、非侵入性的方法来恢复身体的自愈能力。原始点医学不仅适用于人类,还广泛应用于动物,具有广泛的应用前景。
tongyi通义千问
文件中的内容主要围绕原始点医学展开,这是一种强调非药物、非侵入性的自然疗法,旨在通过改善体伤和热能不足来帮助身体恢复正常运作。以下是关于原始点医学的主要总结:
### 原始点医学概述
- **理论基础**:原始点医学认为所有疾病症状皆源于体伤(即身体组织器官的运作失调)及热能不足。
- **关键概念**:
- **一条脊椎与七处原始点**:指人体的一条脊椎加上七个特定部位,这些位置上的压痛点与身体各部分的症状相关联。
- **按推与热源治疗**:通过按推这些原始点可以快速解除他处体伤,而使用姜汤等热源可以帮助改善热能不足。
- **因缘果理论**:设定疾病或衰老为“果”,体伤及热能不足为“因”,通过按推、外内热源等作为“缘”进行处理。
### 主要治疗方法
- **按推原始痛点**:用于快速解除他处体伤,同时分辨病症的体伤位置。
- **热源应用**:如姜粉泥、姜汤等,可直接用于体伤位置,温暖组织器官。
- **生活方式调整**:包括温热性饮食、适当运动、充分休息、良好心态等,以增强体力和自愈力。
### 应用范围
原始点医学不仅应用于人类,还广泛应用于动物,并取得了良好的效果。它特别适用于那些希望通过非药物和非侵入性方法解决健康问题的人群。
### 结论
原始点医学是一种综合性的医疗保健体系,强调从因治病,通过观察症状判断疾病的轻重和体伤位置,决定按推和热源的治疗原则。其核心在于结合了诊断与治疗的方法,强调内外兼治,旨在提升治疗的安全性和有效性。此外,这种方法鼓励民众掌握自己的健康自主权,提倡生活化、非药物、非侵入性的保健方式。
腾讯元宝yuanbao
### 文件内容总结:
1. **理论核心**
- **体伤与热能不足**:疾病源于体伤(组织器官运作失调)和热能不足,两者相互影响。体伤分他处和患处,热能不足加剧体伤并导致症状。
- **症状分类**:症状分为三类(不适感、功能紊乱、体力虚弱),异常形态(如肿痛)归为“状”,需与症状区分开。
- **诊断与治疗一体化**:通过按推原始点判断体伤位置,结合热源(姜粉、姜汤等)改善热能不足。
2. **诊疗方法**
- **按推原始点**:按推脊椎和七处原始点,快速解除他处体伤;若无效,转向患处按压。
- **热源疗法**:内外热源(姜粉泥、姜汤、温敷)直接温暖体伤部位,加速修复。
- **医疗与保健结合**:轻症以按推为主,热源为辅;重症以热源为主,按推为辅,辅以运动、休息、良好心态。
3. **与西医对比**
- **从因治病 vs 从果治疗**:西医依赖仪器检查异常指标(如肿瘤、炎症),视为病因;原始点医学认为异常是果,需从体伤和热能不足入手。
- **非侵入性 vs 侵入性**:原始点避免手术、化疗,强调自然疗法;西医常采用侵入性手段。
4. **应用范围**
- **人类与动物**:适用于急慢性病(如感冒、癌症、糖尿病)、急救(如脑中风、心脏骤停)及日常保健。
- **重病处理**:通过密集热源和按推改善体伤,结合灌肠、运动等综合疗法。
5. **基金会理念**
- **非商业化推广**:资料免费共享,禁止授权演讲,维护医学中立性。
- **教育与实践结合**:全球推广原始点,培训志愿者,强调理论与实操统一。
### 原始点医学简介:
**定义**:
原始点医学是由张钊汉医师创立的一套生活化医学体系,强调通过按推体表特定原始点(脊椎和七处)及热源疗法,从因解决体伤和热能不足,达到防治疾病、抗老增寿的目的。
**核心理念**:
1. **因缘果理论**:疾病是果(体伤+热能不足),需通过改善因(体伤修复+热能补充)而非直接处理果(症状或异常)。
2. **医疗与保健结合**:治疗需同步解决体伤(医疗)和热能不足(保健),如按推与热源并用。
3. **非药物、非侵入性**:以手法和天然热源(姜、参等)为核心,避免手术、化疗等创伤性手段。
**操作方法**:
- **按推原始点**:找到脊椎和七处(如腋下、肘部、膝窝等)的压痛点,按推至症状缓解。
- **热源疗法**:外敷姜粉泥、内服姜汤,或用温热性饮食(如姜茶)增强热能。
- **生活调整**:保暖、适度运动、充足睡眠、避免寒凉食物,配合良好心态。
**优势**:
- **快速见效**:轻症(如头痛、肩颈痛)常即时缓解;重症(如癌症、糖尿病)需长期调理。
- **安全性高**:无副作用,适合慢性病、老年人和儿童。
- **低成本**:无需复杂设备或高昂药物费用。
**争议与局限**:
- **与西医冲突**:部分观点认为其忽略现代医学的精准检测,可能延误重症治疗。
- **证据争议**:缺乏大规模临床试验支持,疗效多依赖个案经验。
**适用人群**:
- 希望避免药物副作用者。
- 慢性病(如关节炎、高血压)患者。
- 追求自然疗法、注重预防保健的人群。
原始点医学通过简化的诊疗流程和贴近生活的干预方式,试图重构人们对疾病与健康的认知,但其科学性和普适性仍需进一步验证。
豆包
该文件围绕原始点医学展开,涵盖理论、诊疗、应用等多方面内容,全面阐述了原始点医学的体系。原始点医学是张钊汉为缓解妻子病痛,经多年钻研总结而成,以独特理论和方法为基础,致力于解决各类疾病问题。 1. **原始点医学核心要点总结** - **理论基础**:将疾病与衰老视为结果,体伤和热能不足为病因,各种影响身体变化的因素为缘。疾病表现为症状,衰老表现为异常形态或检查异常,通过观察症状和体征可推断体伤位置和病情轻重。 - **诊疗方法**:按推原始痛点可解除他处体伤、分辨体伤位置,是治疗也是诊断;热源如姜粉泥、姜汤等用于改善热能不足。轻症以按推为主、热源为辅,重症以热源为主、按推及其他保健方法为辅。 - **医疗与保健结合**:保健以热源为主,内治法利用药食药性改善热能不足,外治法通过刺激穴位或压痛点激发身体自愈力。强调生活方式调整,如避免不良习惯、落实温热性饮食等。 - **疾病认知与处理**:癌肿瘤属衰老现象,生死与癌肿瘤及癌指数无关,应从因处理。原始点医学还对疾病进行详细分类,如将症状分为症和状,以便精准诊疗。 - **应用范围与优势**:不仅适用于人类,还广泛应用于动物。与西医相比,从因治病,避免过度医疗;与中医相比,诊疗合一,更易普及,能提升治疗安全性和有效性。 2. **原始点医学介绍** - **起源与发展**:2003年,张钊汉为缓解患癌妻子的疼痛开始研发,2006年初版相关医书,历经多次修订,从最初的操作指南发展为理论与临床高度统一的医学体系。 - **理论体系**:以体伤和热能不足解释疾病根源,构建因缘果理论框架,认为疾病和衰老由体伤与热能不足导致,通过改善这些病因和借助医疗保健之缘可防治疾病。 - **诊疗特色**:诊断上,通过观察症状和按推判断疾病轻重和体伤位置;治疗上,按推与热源结合,针对不同病情调整治疗方案,注重医疗与保健协同,强调患者自我保健和生活方式改善。 - **应用成果**:在各类疾病治疗和保健方面取得显著成效,大量案例证明其安全、有效、可重复,为解决人类病苦提供了新途径 。
chatglm
**原始点医学**是一种非侵入性、非药物的自然疗法,旨在通过改善体伤及热能不足来预防和治疗疾病,并延缓衰老。它认为所有疾病症状皆源自两个层面的问题:
* **体伤**: 指身体组织器官运作失调的状态,可分为他处体伤和患处体伤。
* **热能不足**: 指能量不足以供应组织器官正常运作。
**原始点医学的治疗方法**:
* **按推**: 通过在特定的原始点位置进行按压和推揉,激发身体的自愈力,改善体伤。
* **热源**: 使用温热性药食(如姜)和温敷等方法,补充身体的热能。
* **其他保健方法**: 适当运动、充分休息、良好心态等,增强体质,预防疾病。
**原始点医学的特点**:
* **崇尚自然**: 不依赖药物和侵入性治疗,而是利用人体自身的自愈力。
* **简便易行**: 诊断和治疗方法简单易学,可在家中自行操作。
* **安全有效**: 治疗方法安全可靠,副作用小,且疗效显著。
* **生活化**: 将正确的健康观念融入日常生活,养成良好的生活习惯。
**原始点医学的应用范围**:
原始点医学可用于治疗各种急慢性疾病,包括:
* 常见症状:头痛、感冒、咳嗽、腹泻、腰痛等。
* 慢性疾病:糖尿病、高血压、关节炎、帕金森氏症等。
* 癌症:缓解癌症症状,提高患者生活质量。
**总而言之,原始点医学是一种安全有效、简便易行的自然疗法,可以帮助人们预防和治疗疾病,并延缓衰老**。

deepseek
根据原始点医学的理论与方法,渐冻症(肌萎缩侧索硬化症,ALS)属于慢性病中的重症范畴,调理需以改善“热能不足”和修复“体伤”为核心。以下是渐冻症患者在家自我调理的具体方案:
### **一、调理原则**
1. **以热源为主,按推为辅**
- 渐冻症患者体力虚弱,热能严重不足,需优先通过外内热源补充热能,其次配合按推解除体伤。
2. **全面改善体质**
- 通过温热饮食、适度运动、情绪管理,提升免疫力与自愈力。
3. **避免寒凉与消耗**
- 忌食生冷、寒凉食物(如冰品、瓜果);避免熬夜、过度劳累、情绪波动。
### **二、具体调理方法**
#### **1. 外内热源补充**
- **外热源**
- **姜粉泥温敷**:将姜粉泥(姜粉+温水调成膏状)大面积涂抹于脊椎两侧、四肢关节及肌肉萎缩处,每日多次,每次30分钟至1小时。
- **电热毯/红豆袋**:温敷背部、腰部及四肢,保持身体温暖(温度以患者能承受为宜)。
- **姜汤泡脚**:每日用温热姜汤泡脚15-20分钟,促进全身血液循环。
- **内热源**
- **浓姜汤**:每日饮用有机干姜片熬煮的浓姜汤(常规用量:干姜50-75克,分次小口温服),若体力极弱可加红参(10-15克)增强补气效果。
- **姜粉泥灌肠**:若吞咽困难,可将姜粉泥稀释后灌肠,直接温暖肠道,促进吸收(需家人协助操作)。
- **温热饮食**:主食以五谷杂粮为主,加入姜、咖喱、花椒等温热调料;避免牛奶、水果等寒凉食物。
#### **2. 按推原始痛点**
- **按推部位**:
- **脊椎两侧**(颈部、上背部、下背部、荐椎部):改善全身神经传导与肌肉功能。
- **头部原始点**(耳后及枕骨下沿):缓解吞咽、语言障碍。
- **四肢原始点**(肩部、肘部、臀部、踝部):针对肌肉萎缩和肢体无力。
- **按推技巧**:
- 使用手肘或工具(如按摩棒)轻柔按压,每点3-5秒,以患者略感酸胀为度,避免过度刺激。
- 每日1-2次,每次不超过20分钟,按推后立即温敷。
#### **3. 适度运动与休息**
- **被动运动**:家人协助患者进行关节屈伸、肌肉按摩,防止僵硬(如抬臂、屈腿)。
- **主动运动**:若患者尚有余力,可做深呼吸、握力球训练或床上抬腿等轻度活动。
- **充分休息**:每日保证8-10小时睡眠,避免长时间卧床导致气血瘀滞,每2小时变换体位。
#### **4. 情绪与心态调整**
- **心理疏导**:通过冥想、音乐、亲友陪伴缓解焦虑,避免负面情绪消耗热能。
- **环境营造**:保持室内温暖(25-28℃)、安静,避免冷风直吹。
### **三、注意事项**
1. **警惕体力骤降**:若出现呼吸急促、吞咽困难加重,需立即以热源温敷上背部原始点(心肺区),并减少按推频率。
2. **避免侵入性治疗**:如插管、气切等,以免进一步消耗热能。
3. **紧急情况处理**:若突发呼吸困难,可按推上背部原始点(脊柱两侧),同时用姜粉泥温敷胸口,保持患者半坐位。
4. **长期调理耐心**:渐冻症属重症,需坚持3-6个月调理,体力改善后逐步增加运动量。
### **四、与西医协同建议**
- **营养支持**:若吞咽困难,可在温热饮食基础上,通过鼻胃管补充流质(需加热至温热)。
- **呼吸辅助**:使用无创呼吸机时,同步温敷胸部及上背部,减少寒凉影响。
- **定期评估**:监测体重、体温变化,及时调整热源用量。
### **总结**
渐冻症的调理需以“保命”为首要目标,通过外内热源持续补充热能,配合精准按推与温和运动,逐步修复体伤。患者与家属需保持信心,避免过度依赖寒凉药物或侵入性治疗,将生活全面调整为温热模式,为自愈力创造最佳条件。
grok
渐冻症(肌萎缩侧索硬化症,ALS)是一种严重的神经退行性疾病,传统医学中尚无根治方法,但在原始点医学的框架下,可以通过改善“体伤”和“热能不足”来调理身体,缓解症状、提升生活质量,甚至可能延缓病情进展。以下是基于《原始点医学完整版-原始点医学电子书2025》内容,为渐冻症患者提供的在家自我调理建议,旨在通过按推、热源及其他保健方法激发自愈力。需要注意的是,这些方法应在患者身体承受范围内实施,必要时请家人协助,并避免过度劳累。
一、渐冻症在原始点医学中的定位
-
病因分析:
-
渐冻症属于重症慢性病,表现为“体力虚弱”症状(如行动迟缓无力、肌肉萎缩、瘫痪),由“体伤”(神经和肌肉组织运作失调)和“热能不足”引起。
-
原始点医学认为,症状是“果”,体伤和热能不足是“因”,治疗应从因入手,而非仅针对症状(如西医的药物控制)。
-
调理目标:
-
首要目标是保命,改善热能不足以维持体力。
-
次要目标是缓解症状(如肌肉僵硬、无力),通过修复体伤提升自愈力。
-
长期目标是延缓病情恶化,改善生活质量。
-
治疗时间:
-
根据文档,慢性病如渐冻症的调理时间约为1-3个月,严重者可能需3-6个月。若半年无效,则可能超出从因治愈的范畴,需评估是否结合西医治疗。
二、在家自我调理的具体方法
渐冻症患者在家调理应以“热源为主,按推及其他保健方法为辅”的原则进行。以下是详细步骤:
1. 热源的使用
热源是重症调理的核心,旨在改善热能不足,增强体力。渐冻症患者体力虚弱,需内外热源全面应用。
(1)外热源
-
姜粉泥涂抹:
-
部位:针对症状部位(如手臂无力按肩部和肘部原始痛点,腿部无力按臀部和下背部原始痛点),以及全身大面积(如背部、腹部)。
-
制作:5-10克姜粉加水(体积比1:5)调成膏状,用微波炉加热3-5分钟至绵密。
-
方法:
-
频率:每日1-2次,重症可24小时温敷(视患者耐受度)。
-
注意:若皮肤敏感,可减少姜粉浓度或改用姜汤涂抹。
-
用温热水或电热器预热皮肤。
-
将姜粉泥涂抹于体伤位置,稍用力搓至干掉,重复2-3次。
-
用红豆袋或电热器持续温敷,保持温暖。
-
其他外热源:
-
红豆袋或电热器:睡前将电热器对准患处(如背部或四肢),保持安全距离,整夜温敷。
-
环境调整:室内温度保持温暖舒适(约25-28℃),避免受寒。
(2)内热源
-
浓姜汤内服:
-
制作:选用有机小土姜,鲜姜500-750克(或干姜50-75克),加5碗水熬至1.7碗。
-
服用:少量多次、小口温热吞服,每日常规量,见效即止。若体力极弱,初始用量可减半,逐渐增加。
-
调整:若姜汤太辣,可加红糖或改用浓参汤(红参50-75克熬至2.5碗)。
-
目的:全面改善体质,补充热能。
-
姜灌肠:
-
适用情况:若患者有腹胀、便秘或食不下等症状,优先使用。
-
方法:
-
频率:每日1-2次,严重时可增加。
-
效果:温暖腹部器官,恢复体力,缓解消化问题。
-
用300-500毫升温姜汤(37℃),通过灌肠袋缓慢注入,保留数分钟后排出。
-
或用10-30毫升姜粉泥(注射器推入)。
2. 按推手法
按推用于解除体伤,针对渐冻症的肌肉无力、僵硬等症状,选择适当的原始痛点和患处痛点。
-
按推原则:
-
先按后推,力道由轻到重,以患者略感疼痛但能承受为宜。
-
每次按推3秒,重复2-3遍,若体力下降即停止。
-
重症患者每日按推1-2次,家人可协助。
-
按推位置:
-
上背部原始痛点:肩颈结合处至背部中间。
-
头部原始痛点:耳后及枕骨下沿(若有吞咽困难或呼吸问题)。
-
臀部原始痛点:髂骨上沿至尾骨旁。
-
下背部原始痛点:脊椎两侧至髂骨上沿。
-
肩部原始痛点:肩胛冈下缘至腋下。
-
肘部原始痛点:肘关节上方前侧凹陷处。
-
手背部原始痛点:两指间掌骨缝。
-
上肢无力:
-
下肢无力:
-
全身无力或瘫痪:
-
患处痛点:若原始痛点无即时效果,在患处(如僵硬肌肉)周围找压痛点按推。
-
注意:
-
渐冻症患者体力有限,按推时间不宜过长,避免过度消耗热能。
-
若无法自行操作,家人可学习视频教程(如基金会官网提供)后协助。
3. 其他保健方法
-
适当运动:
-
方式:根据患者能力选择,如拉筋(家人协助)、柔软操、缓慢行走。若卧床,可做床上被动运动(如家人轻抬四肢)。
-
原则:量力而为,每日10-20分钟,避免出汗过多或疲劳。
-
目的:促进血液循环,改善组织器官运作。
-
充分休息:
-
保持规律作息,早睡(22:00前)自然醒,避免熬夜或长卧不动。
-
减少体力消耗(如长途旅行、房事)。
-
良好心态:
-
通过家人鼓励,保持平静和感恩,避免恐惧或压力。
-
相信因果理论:改善“因”(体伤和热能不足)即可转变“果”(症状)。
4. 饮食调整
-
温热性饮食:
-
多用姜、辣椒等调味,少用寒凉食材(如生冷水果、海鲜)。
-
食物煮熟煮烂,细嚼慢咽,避免过饱。
-
禁忌:
-
避免寒凉药食(如抗生素、冰品),以免消耗热能。
三、调理方案示例
以下是一个渐冻症患者的每日调理计划(以中度症状为例,家人协助):
-
早晨:
-
喝150毫升温姜汤(少量多次)。
-
按推上背部和肩部原始痛点,每次5分钟。
-
用姜粉泥涂抹背部,红豆袋温敷30分钟。
-
中午:
-
温热性午餐(如姜汤煮粥)。
-
床上拉筋运动10分钟。
-
下午:
-
姜灌肠300毫升(若便秘)。
-
按推臀部和下背部原始痛点,每次5分钟。
-
电热器温敷腿部30分钟。
-
晚上:
-
喝150毫升浓参汤。
-
全身姜粉泥涂抹后温敷,睡前电热器对准背部整夜。
-
早睡,保持室内温暖。
四、注意事项
-
体力监测:
-
调理过程中观察体力变化:若增强(如声音变响、动作灵活),说明好转;若衰退(如更疲惫),需调整方法。
-
避免过度:
-
热源和按推过度可能消耗热能,随时停止若感不适。
-
紧急情况:
-
若出现呼吸困难、意识不清等命危症状,立即按推上背部和头部原始痛点,配合外热源温敷,若无效需就医。
-
不可替代西医:
-
若症状半年无改善,可能需结合西医评估(如手术处理异常形态)。
五、预期效果与局限
-
效果:根据原始点医学案例,调理1-3个月可能改善体力、缓解僵硬,部分患者甚至恢复部分功能(如握力增强)。
-
局限:渐冻症若进展至晚期(热能耗尽),可能超出从因治愈范畴,调理以维持生命、安详辞世为目标。
六、资源支持
-
学习资料:访问张钊汉原始点医疗基金会官网(如cch-foundation.org)观看按推视频教程。
-
社区支持:联系当地原始点推广机构,获取志工指导。
通过上述方法,渐冻症患者可在家中以自然、安全的方式调理,关键在于坚持和适度,结合家人支持,尽可能提升生活品质。
免责声明:Grok 不是医生,请咨询专业医生。请勿分享可识别您身份的信息。
chatgpt
渐冻症(Amyotrophic Lateral Sclerosis,ALS)是一种神经系统退行性疾病,影响到大脑和脊髓的运动神经元,导致肌肉逐渐无力和萎缩。虽然原始点医学并不能治愈渐冻症,但根据其理念,可以采取一些自我调理的方法,帮助患者缓解症状、提高生活质量,延缓病程的进展。以下是一些在家自我调理的建议:
1. 热源疗法
原始点医学认为,体内的热能不足可能加剧病情,因此使用热源可以帮助改善体力和提高器官功能。渐冻症患者可以尝试以下几种热源方法:
- 姜粉泥敷疗法
:可以将姜粉泥涂抹在患处或身体的其他部位(如背部、腹部等),帮助改善体温,促进血液循环,并缓解肌肉紧张。 - 姜汤饮用
:适量饮用姜汤,有助于通过内热源补充体内的热能,增强体力。姜汤还具有温暖身体的作用,对缓解寒冷引起的不适有帮助。 - 外热源温敷
:使用加热的红豆袋、热水袋等工具对全身或特定部位进行温敷,有助于增加局部热量,改善肌肉僵硬和无力感。
2. 按推治疗
- 按推原始痛点
:原始点医学强调通过按压特定的痛点(如背部、脊椎等区域的原始点)来解除身体的伤害和不适。渐冻症患者可以在症状较轻时,通过按推相关区域来减轻肌肉的紧张,促进血液循环。 - 适当按摩
:除了按推原始点外,适当的全身按摩也可以帮助放松肌肉,改善血液流动,减轻肌肉痉挛和无力。
3. 保持积极的生活态度和心态
- 心理调适
:渐冻症的病程较长,患者往往需要面对逐渐丧失运动功能的挑战,因此,保持积极乐观的心态非常重要。可以通过冥想、呼吸练习、与亲友的交流等方式来保持良好的心态。 - 避免情绪波动
:情绪波动可能会影响体内热能的流动,进而加剧病情。因此,建议患者学会放松,避免情绪的剧烈波动,保持内心的平静。
4. 适当的运动和休息
- 轻度运动
:渐冻症患者可以根据身体的承受能力,进行一些轻度的运动,如散步、柔软体操、伸展运动等,帮助保持肌肉的灵活性和血液循环。 - 适当休息
:保持充足的休息对恢复体力和避免过度劳累至关重要。患者需要避免过度疲劳,以便身体能够自我修复。
5. 饮食调理
- 温热性饮食
:根据原始点的理念,患者可以适当增加温热性质的食物(如姜、蒜、辣椒等)来提升体内的热能,同时增加高蛋白质、高热量的食物,以维持体力和营养。 - 保持均衡饮食
:渐冻症患者常会出现吞咽困难,因此,饮食的形态和食物的选择非常重要,建议采用容易吞咽的食物,如汤类、泥状食物、细软食物等。
6. 定期监测体力变化
- 观察体力变化
:渐冻症的症状随着病程的进展会逐渐加重。通过观察自己的体力变化,及时调整饮食和治疗方法。如果发现体力逐渐下降或症状加重,应及时就医或调整自我调理的策略。
7. 避免不利因素
- 避免寒冷和湿气
:根据原始点医学,寒冷和湿气会影响身体的热能和循环,因此,患者要避免过度暴露在寒冷环境中,保持身体温暖。 - 避免过度劳累
:渐冻症患者应避免进行过于剧烈的活动,应量力而行,避免过度劳累以免加重症状。
结语
尽管渐冻症目前没有治愈方法,但通过合理的自我调理,可以帮助患者维持一定的生活质量,并可能延缓疾病的进展。原始点医学的调理方法在改善体力、缓解症状、增强自愈力方面具有一定的帮助作用。患者应结合个人情况,适当调整治疗方式,同时保持乐观的心态,积极面对疾病的挑战。
如果有更多问题或需要个性化的调理方案,随时可以继续询问!
kimi
渐冻症(肌萎缩侧索硬化症,ALS)是一种渐进性的神经退行性疾病,影响运动神经元,导致肌肉逐渐萎缩和功能丧失。虽然渐冻症目前无法根治,但通过一些方法可以在家中进行调理,以缓解症状、提高生活质量。以下是根据原始点医学的理论和方法,结合渐冻症患者的特点,提供的一些调理建议:
### 1. **按推原始痛点**
按推是原始点医学中的核心治疗方法之一,通过按压和推动身体的特定部位(原始痛点),来缓解症状和改善体伤。对于渐冻症患者,按推可以缓解肌肉僵硬和疼痛,改善血液循环,增强身体的自愈能力。
#### 按推方法:
1. **确定原始痛点**:根据症状,确定相应的原始痛点。例如,如果症状主要集中在上肢,可以按推肩部和颈部的原始痛点;如果症状主要集中在下肢,可以按推臀部和腰部的原始痛点。
2. **按推技巧**:使用指腹或掌根,由轻到重按压痛点,每次按压约3秒,可来回2至3遍。按推时要注意力度适中,避免过度用力造成伤害。
3. **按推频率**:轻症患者可每天按推一次,重症患者可每天按推两次。
### 2. **热源治疗**
热源治疗通过外部和内部的热源来改善身体的热能不足,增强体力和免疫力。对于渐冻症患者,热源治疗可以缓解肌肉僵硬和疼痛,促进血液循环,改善整体状况。
#### 热源治疗方法:
1. **外热源**:
- **姜粉泥**:将姜粉与水混合成泥状,涂抹在患处或原始痛点上,用保鲜膜覆盖,保持30分钟至1小时。
- **姜汤温敷**:将姜汤加热至适宜温度,用纱布或毛巾蘸取姜汤,敷在患处或原始痛点上,保持20至30分钟。
- **电热器**:使用电热器或热水袋,保持适宜温度,敷在患处或原始痛点上,每次20至30分钟。
2. **内热源**:
- **姜汤**:每天饮用适量的姜汤,可以改善热能不足,增强体力。
- **姜粉**:将姜粉加入食物或饮料中,每天适量服用。
### 3. **生活方式的调整**
渐冻症患者在日常生活中需要注意以下几点,以改善症状和提高生活质量:
1. **保持室内温暖**:保持室内温度适宜,避免受寒,可以使用电热器或暖气设备。
2. **适当运动**:进行适当的伸展运动和轻度锻炼,如太极拳、瑜伽等,以保持肌肉的灵活性和力量。
3. **充分休息**:保证充足的睡眠和休息时间,避免过度劳累。
4. **良好心态**:保持积极乐观的心态,避免情绪波动,可以通过阅读、听音乐等方式放松心情。
5. **饮食调整**:保持均衡的饮食,多摄入富含营养的食物,避免寒凉性食物,如生冷海鲜、冰品等。
### 4. **其他保健方法**
除了按推和热源治疗,渐冻症患者还可以结合其他保健方法,如:
1. **按摩**:定期进行全身按摩,缓解肌肉僵硬和疼痛。
2. **物理治疗**:使用物理治疗设备,如超声波治疗仪、红外线治疗仪等,促进血液循环和肌肉放松。
3. **心理支持**:寻求心理咨询和支持,帮助患者应对疾病带来的心理压力。
### 5. **注意事项**
1. **避免过度劳累**:渐冻症患者体力有限,应避免过度劳累和剧烈运动。
2. **定期检查**:定期进行身体检查,监测病情变化,及时调整治疗方案。
3. **专业指导**:在进行按推和热源治疗时,最好在专业人士的指导下进行,确保安全和有效。
通过上述方法,渐冻症患者可以在家中进行自我调理,缓解症状,提高生活质量。希望这些建议对您有所帮助。如果有任何疑问或需要进一步的指导,建议咨询专业的医疗人员。
tongyi
渐冻症(ALS,肌萎缩侧索硬化)是一种神经系统退行性疾病,主要影响大脑和脊髓中的运动神经元。根据原始点医学的理论和方法,渐冻症患者可以在家中通过以下方式进行调理:
### 1. **按推与热源治疗**
- **按推原始痛点**:找到并按推一条脊椎及七个特定部位上的压痛点。特别是颈部、背部和四肢的原始点,可以帮助缓解症状。注意按推时力度适中,避免过度用力造成伤害。
- **使用姜汤等热源**:姜汤、姜粉泥或姜粉作为内服和外用的热源,能够帮助温暖体内器官,改善体质,增强体力。对于重症患者,浓参汤也是一种不错的选择。
### 2. **温热性饮食**
- **减少寒凉性调味料**:在日常饮食中尽量少用寒凉性的调味料如醋、糖等,多用温热性的调味料如姜、辣椒、胡椒等。
- **适当烹饪方式**:煮菜时要确保食材煮熟甚至煮烂,趁热服用,并细嚼慢咽,避免过饱,不需配汤。
### 3. **适当的运动**
- **选择适合的运动方式**:根据身体的具体情况选择合适的运动方式,如拉筋、柔软操、太极拳、瑜伽等。对于手麻、胸闷等症状可以选择伏地挺身;腿麻、膝痛则可以尝试爬楼梯(一步两阶)。
- **量力而行**:运动应循序渐进,不可过度劳累。累了就休息,但也不宜久坐久卧。
### 4. **充分休息**
- **保持规律作息**:避免长途旅行和舟车劳顿,保证充足的睡眠,早睡早起,醒后不要赖床。
- **避免房事**:为了保存体力,建议避免房事。
### 5. **良好的心态**
- **内心平静**:了解疾病是因为体伤及热能不足所产生的结果,只要因改善了,果就会消失。放下对疾病的恐惧和担忧,坚信从因下手是根本解决之道。
- **家人支持**:如果有负面情绪,家人应及时观察、开导和鼓励。病情好转时,也可以尝试乐于助人,保持积极的心态。
### 6. **环境优化**
- **保持室内温暖舒适**:确保居住环境温暖、安静整洁、空气流通,有助于提高生活质量。
- **避免接触有害因素**:远离可能加重病情的因素,如手术、寒凉性药食及各种点滴等。
### 7. **定期评估**
- **反思调整**:如果经过一段时间的调理,症状没有明显改善,或者体力有所衰退,需要冷静反思是否按推不到位、热源使用不当、情绪波动大等原因,并及时调整策略。
### 总结
渐冻症患者的自我调理是一个综合的过程,涉及到按推、热源、饮食、运动、休息和心态等多个方面。通过这些方法,可以帮助缓解症状,提升生活质量。然而,由于渐冻症是一种复杂的疾病,建议在进行任何自我调理之前,先咨询专业医生的意见,并在必要时寻求专业指导和支持。
希望这些建议对您有所帮助!如果有其他具体问题,欢迎继续提问。
yuanbao
渐冻症(肌萎缩侧索硬化症,ALS)是一种神经退行性疾病,目前尚无根治方法,但通过家庭调理可以延缓病情进展、缓解症状并提高生活质量。以下结合原始点医学理念及常规护理建议,整理适合患者的居家调理方案:
### **一、原始点医学调理核心(需谨慎尝试)**
#### 1. **按推原始点**(需学习正确手法)
- **体伤定位**:重点按推脊椎两侧(从颈椎到尾椎)及七处原始点(如腋下、肘窝、膝窝、头顶等),寻找压痛点。
- **作用**:缓解肌肉僵硬、关节疼痛,改善局部循环。
- **注意事项**:力度轻柔,避免过度用力损伤肌肉;需长期坚持,短期效果有限。
#### 2. **热源疗法**
- **外部热敷**:用姜粉泥敷在僵硬部位(如颈部、肩部),每次15-30分钟,每日2-3次。
- **内服热源**:饮用姜汤、浓参茶或温热性药膳(如当归黄芪鸡汤),提升体内热能。
- **目的**:促进气血运行,减缓肌肉萎缩速度。
### **二、常规家庭护理措施**
#### 1. **运动与康复训练**
- **被动运动**:家属协助患者活动四肢关节(如抬手、屈膝),防止关节挛缩。
- **呼吸训练**:练习腹式呼吸或深呼吸,延缓呼吸肌衰竭。
- **吞咽训练**:通过吸管喝水、咀嚼软质食物练习,降低呛咳风险。
#### 2. **饮食管理**
- **高营养、易消化**:多摄入优质蛋白(鸡蛋、鱼肉)、富含维生素的食物(蔬果),必要时使用高热量流食。
- **避免寒凉食物**:减少冷饮、生冷瓜果,以防耗损热能。
- **少量多餐**:减轻吞咽困难带来的进食负担。
#### 3. **生活环境调整**
- **防跌倒措施**:移除家中障碍物,使用防滑垫、扶手等。
- **辅助工具**:准备轮椅、拐杖、电动起立床等,提升行动便利性。
#### 4. **呼吸支持**
- **家庭氧疗**:若血氧饱和度低于90%,需遵医嘱使用制氧机。
- **咳嗽辅助**:练习有效咳嗽技巧,或使用排痰仪清理呼吸道分泌物。
#### 5. **心理与社交支持**
- **情绪疏导**:通过冥想、音乐疗法缓解焦虑抑郁情绪。
- **家属陪伴**:鼓励患者参与兴趣活动(如绘画、阅读),维持社交联系。
### **三、注意事项**
1. **避免误区**
- 原始点疗法的效果缺乏科学证据,**不可替代药物或正规康复治疗**(如利鲁唑、依达拉奉)。
- 若症状快速恶化(如呼吸困难、吞咽完全障碍),需立即就医。
2. **中西医结合**
- 继续遵循神经科医生的治疗方案(如药物治疗、物理治疗)。
- 热源疗法和按推可作为辅助手段,但需观察身体反应,避免皮肤烫伤或过度疲劳。
3. **定期评估**
- 每3-6个月复诊,监测病情进展及并发症风险。
### **四、总结**
渐冻症的家庭调理以**延缓功能退化、维持生活质量**为目标,需综合运用康复训练、营养支持和生活调整。原始点医学的按推和热源疗法可尝试作为补充,但务必以安全为前提,并与专业医疗团队保持密切沟通。
doubao
渐冻症在原始点医学中被归类为慢性病,患者可在家从按推、热源使用、生活方式调整等方面进行自我调理,以缓解症状、改善身体状况。但原始点医学的相关调理方法并不能替代专业医疗建议,渐冻症患者在自我调理时若出现不适或病情变化,应及时寻求专业医疗帮助。 1. **按推调理**:先确定病症的体伤位置。若按推相对应原始痛点后病症改善,表明是他处体伤所致,需按推原始痛点并温敷;若按推原始痛点无立即效果,则可能是患处体伤,需按推患处痛点并温敷。对于渐冻症患者,原始点的一条脊椎(颈部、上背部、下背部、荐椎部)及七处(头部、肩部、肘部、手背部、臀部、踝部、足背部)都可能是关键按推区域。如出现肢体症状,可按推对应部位的原始痛点,像腿部症状可按推臀部原始痛点,每次按推每个压痛点约3秒,可来回2至3遍,以患者略感疼痛为宜,且要根据患者体力和病情灵活调整按推的力量、时间与次数。 2. **热源调理**:使用外热源,如太阳光、温灸、热水袋、红豆袋、暖贴、各种电热产品、姜粉、姜粉泥、姜汤等。可将姜粉、姜粉泥大面积涂抹于体伤位置,借助皮肤吸收来温暖身体;也可用其他外热源温敷,温敷时间重病患者可达24小时。内热源可选择姜片、姜粉、姜粉泥、姜汤、参片、参粉、参汤、辣椒、胡椒、花椒、咖喱等,将其作为调味料融入饮食,转化为热能。例如,重病患者可服用浓姜汤,鲜姜片每日常规用量500到750克,干姜片50克到75克,少量多次、小口温热吞服。不过,所有外内热源的使用都要以患者能接受吸收且病情改善为原则。 3. **生活方式调整**:选择适合的运动方式,如拉筋、柔软操等,运动要坚持且量力而行,避免过度劳累。例如,若有手麻症状,可选择一些简单的手部伸展运动;若有腿部症状,可尝试缓慢的腿部屈伸动作。充分休息,避免长途旅行、过度劳累,保持规律作息,早睡且睡到自然醒,醒后不赖床,并杜绝房事。保持良好心态,相信疾病可通过正确调理改善,避免情绪低落、恐惧和压力。当出现负面情绪时,及时自我调节或寻求家人帮助。 4. **重病特殊处理**:若渐冻症发展到重症阶段,出现体力严重下滑等症状,更要重视热源的使用,按推及其他保健方法为辅。还可考虑姜灌肠等特殊方法,但需谨慎操作,若病情紧急且经外内热源及按推原始痛点无效时,可在医生指导下尝试。
chatglm
由于渐冻症(肌萎缩侧索硬化症,ALS)是一种进行性疾病,目前尚无治愈方法。但原始点医学提供了一些在家自行调理的建议,可以帮助缓解症状,延缓病程进展,并提高生活质量。
**核心原则**:
* **改善体伤**: 通过按推和热源,改善体伤,缓解肌肉萎缩和无力。
* **改善热能不足**: 通过温热性药食、温敷和运动,补充热能,增强体力。
* **养成良好的生活习惯**: 避免伤身致病之缘,如寒凉性食物、压力、劳累等。
**具体方法**:
**1. 按推**:
* **重点按推部位**: 胸椎和上背部原始点,以及患处痛点。
* **按推工具**: 可使用肘部、拳部、掌根等,根据自身情况选择合适的力度和深度。
* **按推频率**: 每日1-2次,每次15-20分钟。
**2. 热源**:
* **温敷**: 使用姜粉泥或红豆袋进行全身或局部温敷,尤其重点温敷患处和背部。
* **药食**: 常服温热性药食,如姜汤、姜粉、羊肉汤等,帮助补充热能。
* **灌肠**: 可使用温热姜汤灌肠,帮助热源直达肠道,改善热能不足。
**3. 其他保健方法**:
* **运动**: 进行适当的运动,如散步、太极拳等,增强体质,延缓肌肉萎缩。
* **休息**: 保证充足的睡眠,避免过度劳累。
* **心态**: 保持良好的心态,积极面对疾病。
**注意事项**:
* **循序渐进**: 按推和温敷的力度和时间应循序渐进,避免过度刺激。
* **观察反应**: 注意观察身体反应,如有不适,应及时调整方法或寻求专业帮助。
* **定期检查**: 定期进行医学检查,监测病情变化。
**建议**:
* 建议在专业医师指导下进行原始点调理。
* 可参考《原始点医学》书籍或网络资源,学习更多调理方法。
* 与其他疗法结合使用,如物理治疗、康复训练等,提高治疗效果。
**请记住,原始点医学是一种辅助疗法,不能替代正规医疗治疗。建议在专业医师指导下进行调理,并根据自身情况选择合适的方案**。

deepseek
### **原始点医学对皮肤病(状)的治疗方法分类**
#### **一、从因治病的方法(缘)**
1. **按推原始痛点**
- **作用**:通过按推与皮肤病相关的原始痛点(如头部、背部、臀部等),解除他处体伤,改善全身热能循环,间接促进皮肤修复。
- **理论依据**:皮肤病虽表现为局部症状(状),但其根源可能与脊椎或四肢的体伤有关,按推对应原始痛点可调整整体运作。
2. **外内热源补充**
- **外热源**:使用姜粉泥、姜汤温敷脊椎两侧或全身,改善整体热能不足。
- **内热源**:饮用浓姜汤或参汤,提升体内热能,增强自愈力。
- **理论依据**:热能不足是皮肤病(状)的根本原因,补充热能可推动组织修复。
3. **生活方式调整**
- 温热饮食、忌寒凉食物(如水果、冷饮)。
- 适度运动(如拉筋、散步)促进气血循环。
- 保持情绪稳定,避免压力消耗热能。
#### **二、从果治病的方法(缘)**
1. **直接处理患处痛点**
- **按推患处周围**:若按推原始痛点无效,可在皮肤病患处周围寻找压痛点按推,直接缓解局部体伤。
- **理论依据**:患处体伤需通过局部刺激促进修复。
2. **外热源局部应用**
- **姜粉泥涂抹患处**:将姜粉泥直接敷在皮肤破损或病变区域,利用姜的温热药性促进伤口愈合。
- **姜汤清洗患处**:用温姜汤清洁皮肤溃烂处,消炎并加速修复。
- **理论依据**:直接作用于局部异常形态(状),属于从果处理,但原始点认为其本质仍是通过热源改善热能。
### **涂抹姜粉泥在患处是否属于从果治病?**
1. **原始点的观点**
- **属于从因治疗**:姜粉泥的温热药性通过皮肤吸收后,可改善整体热能不足,进而修复体伤。即使局部使用,其目的仍是调整全身热能状态,而非仅处理局部症状。
- **与西医从果治疗的区别**:西医外用药(如激素药膏)仅抑制局部炎症,不涉及热能补充;而姜粉泥通过热源作用,仍属于从因范畴。
2. **矛盾点与解释**
- **表面矛盾**:直接处理患处看似“从果”,但原始点强调“所有外内热源皆为改善热能不足”,因此仍归类为从因。
- **核心逻辑**:原始点认为“果”是体伤与热能不足的产物,任何热源的应用(无论局部或全身)均针对“因”,而非仅消除“果”。
### **总结**
- **从因治病**:按推原始痛点、全身性热源补充、生活方式调整。
- **从果治病**:按推患处痛点、局部热源应用(如姜粉泥涂患处)。
- **姜粉泥的定位**:虽直接用于患处,但其作用机制仍是通过改善热能不足修复体伤,因此原始点将其归为“从因治疗”。这与西医的局部对症处理(如抗生素)有本质区别。
**关键点**:原始点医学中“因”与“果”的界限在于是否改善体伤与热能不足,而非治疗部位。因此,即使是局部应用热源,只要目标是调整整体热能状态,即属于从因治疗。
grok3
在原始点医学中,治疗“状”的皮肤病(如肿胀、破皮、出血、湿疹、干癣等体表组织受损)需要根据其理论框架——“因缘果”理论来区分“从因治病”和“从果治病”的方法。以下将详细分析适用于“状”的皮肤病的原始点方法,并回答涂抹姜粉泥直接在患处是否算“从果治病”及其原因。
一、原始点医学对“状”的皮肤病的定义与病因
-
定义:
-
“状”是症状的一种,特指体表组织受损,如肿胀、破皮、出血、目赤、口疮、痤疮、湿疹等,可通过目视直接分辨。
-
与“症”(不适感、功能紊乱、体力虚弱)不同,“状”属于疾病的外部表现,是“果”的一种具体表征。
-
病因:
-
“状”由“患处体伤”引起,即疾病发生部位的组织器官运作失调。
-
“热能不足”可能加重体伤,但直接导致“状”的是患处体伤,而非他处体伤(他处体伤多导致“症”)。
-
因此,治疗“状”的皮肤病,需针对患处体伤(因)或其表现(果)进行处理。
-
治疗原则:
-
“从因治病”:改善患处体伤,消除导致“状”的根源。
-
“从果治病”:直接处理“状”的组织受损(如西医手术切除),不针对根本原因。
二、从因治病的方法(缘)
“从因治病”是指通过改善“患处体伤”来消除“状”的方法。以下是原始点医学中适用于“状”的皮肤病的“从因治病”方法:
-
按推患处痛点:
-
在患处(如湿疹红肿处)周围寻找压痛点(经按压才痛的点)。
-
先按后推,力道由轻到重,每次3秒,重复2-3遍。
-
原理:患处痛点是患处体伤的具体位置,按推可直接刺激局部组织器官,改善运作失调,激发自愈力,从而修复组织受损(状)。
-
操作:
-
适用场景:轻症皮肤病(如痤疮、轻度湿疹),或配合热源使用。
-
为何从因治病:直接作用于患处体伤(因),通过改善其运作消除“状”(果),符合“因变果转”原则。
-
外热源温敷患处(姜汤、姜粉泥等):
-
用温姜汤涂抹患处,或将姜粉泥涂抹后温敷(如红豆袋、电热器)。
-
若有创口(如溃烂),用姜汤清洗后保持干爽透气。
-
原理:通过温热特性改善患处热能不足,促进血液循环和新陈代谢,加速修复患处体伤。
-
操作:
-
适用场景:轻症(如肿胀)或重症(如干癣、褥疮)。
-
为何从因治病:热源作用于患处体伤,提供能量支持其自我修复,最终消除“状”,是从因下手。
-
内热源(如姜汤内服):
-
原理:通过温热性药食全面改善体质,增强体力,间接支持患处体伤的修复。
-
操作:每日服用浓姜汤(500-750克鲜姜熬至1.7碗),少量多次温服。
-
适用场景:慢性皮肤病(如牛皮癣),需长期调理。
-
为何从因治病:虽不直接作用于患处,但通过提升整体热能间接改善患处体伤,是从因治病的辅助方法。
-
其他保健方法(运动、休息、心态):
-
原理:适当运动(如拉筋)促进患处血液循环,充分休息和良好心态减少热能消耗,辅助修复体伤。
-
操作:每日轻微活动10-20分钟,早睡自然醒,保持平静。
-
适用场景:所有皮肤病,作为综合调理的一部分。
-
为何从因治病:通过优化身体状态支持患处体伤的修复,是间接的因治手段。
三、从果治病的方法(缘)
“从果治病”是指直接处理“状”的组织受损,而不针对其根本原因(患处体伤)。原始点医学中明确反对侵入性“从果治病”方法(如手术),但某些非侵入性处理可能被视为“从果治病”:
-
西医手术或药物:
-
原理:通过手术切除受损组织(如溃烂皮肤)或用寒凉药物(如抗生素)控制症状。
-
操作:如切除坏死组织、涂抹激素药膏。
-
为何从果治病:直接针对“状”(果)处理,不改善患处体伤(因),且可能消耗热能、加重病情。
-
物理清除或包扎:
-
原理:用纱布包扎创口或清除表面脓液。
-
操作:如用消毒棉擦拭患处。
-
为何从果治病:仅处理“状”的外部表现,未触及体伤根源,且包扎可能阻碍修复(原始点主张保持透气)。
注:原始点医学不推荐上述方法,认为其弊大于利,属于“从果治病”的典型,且非其体系内的“缘”。
四、涂抹姜粉泥直接在患处是否算“从果治病”?
答案:不算“从果治病”,而是“从因治病”。
原因分析:
-
作用机制:
-
涂抹姜粉泥直接在患处(如湿疹红肿处)是通过其温热特性渗透皮肤,温暖患处组织器官,改善局部热能不足,促进血液循环和新陈代谢,从而修复患处体伤。
-
文档明确指出,外热源(如姜粉泥)用于体伤位置“既可帮助解除压痛点,又可使热源深入体内以加速修复体伤”(见“五、医疗与保健”),这与“从因治病”的定义一致。
-
与“从果治病”的区别:
-
“从果治病”是指直接处理“状”的组织受损而不触及原因,如手术切除肿块或用药抑制红肿。姜粉泥涂抹并不直接清除或掩盖“状”,而是通过改善患处体伤(因)使其自然消退。
-
例如,涂抹姜粉泥后,肿胀可能逐渐消退,甚至伴随血液或组织液流出(见“十一、重病处理”),这是体伤修复的自然过程,而非对“状”的直接干预。
-
理论依据:
-
原始点医学强调“因要影响果,必须借助缘”(见“六、影响身体之缘”)。姜粉泥作为“缘”,作用于患处体伤(因),最终改变“状”(果),符合“因变果转”原则。
-
若姜粉泥仅掩盖症状(如西药止痛)而不改善体伤,才算“从果治病”,但其温热特性决定了它支持修复而非单纯抑制。
-
临床验证:
-
文档提到处理异常形态(如肿瘤、硬结)时,姜粉泥涂抹患处可使其缩小乃至消失(见“三、癌肿瘤”),这表明其作用是修复体伤,而非仅处理表面组织受损。
结论:
涂抹姜粉泥直接在患处属于“从因治病”,因为它通过温暖患处、改善体伤来消除“状”,而非直接针对组织受损本身进行处理。
五、综合调理示例
以湿疹(状)为例,患者可在家这样调理:
-
从因治病:
-
按推患处痛点(湿疹周围压痛点),每日5分钟。
-
涂抹姜粉泥于患处,温敷30分钟,每日1-2次。
-
内服浓姜汤(150毫升/次),每日2次。
-
适当活动(如拉筋),保持休息和心态平和。
-
避免从果治病:
-
不使用激素药膏或手术切除红肿组织。
六、总结
-
从因治病的方法:按推患处痛点、外热源温敷患处(姜粉泥、姜汤)、内热源(姜汤内服)、其他保健方法(运动、休息、心态),通过改善患处体伤消除“状”。
-
从果治病的方法:西医手术、药物、物理清除等,直接处理“状”而不触及体伤,原始点医学不推荐。
-
姜粉泥涂抹患处:属于“从因治病”,因其作用于患处体伤而非仅处理表面症状,体现了原始点医学的核心理念。
希望这个分析清晰解答了您的疑问!如需进一步讨论,请随时告知。

根据您的问题,我将直接回答涂抹姜粉泥在患处是从“因”治病还是从“果”治病,并基于《原始点医学完整版-原始点医学电子书2025》的理论进行简洁而明确的解释。
答案:涂抹姜粉泥直接在患处是从“因”治病。
原因分析:
-
原始点医学的因果理论:
-
“因”是指“体伤”(组织器官运作失调)和“热能不足”,它们导致疾病症状(果)。
-
“果”是指症状,包括“状”(如皮肤病的组织受损)和“症”(如疼痛、虚弱)。
-
“从因治病”是通过改善体伤或热能不足来消除症状;“从果治病”是直接处理症状本身而不触及根本原因。
-
姜粉泥的作用机制:
-
涂抹姜粉泥在患处(如湿疹、肿胀处)利用其温热特性,通过皮肤渗透温暖患处组织器官,改善局部“热能不足”,促进血液循环和新陈代谢,从而修复“患处体伤”。
-
文档中明确提到,外热源(如姜粉泥)用于体伤位置“既可帮助解除压痛点,又可使热源深入体内以加速修复体伤”(见“五、医疗与保健”),这表明其目标是改善“因”(体伤)。
-
与“从果治病”的区别:
-
“从果治病”是指直接针对症状(如用手术切除肿块、用寒凉药抑制红肿),不解决体伤。例如,西医用激素药膏掩盖皮肤红肿是“从果治病”。
-
姜粉泥涂抹患处并不直接清除或掩盖“状”,而是通过修复患处体伤使其自然消退。例如,肿胀消退或创口流出组织液后愈合(见“十一、重病处理”),这是体伤改善的结果。
-
因缘果的逻辑:
-
姜粉泥作为“缘”,作用于“患处体伤”(因),最终改变“状”(果),符合“因变果转”的原则,而非仅处理“果”本身。
结论:
涂抹姜粉泥直接在患处属于“从因治病”,因为它通过改善患处体伤和热能不足(因)来消除皮肤病的“状”(果),而非直接针对组织受损进行处理。这与原始点医学“从因治病”的核心理念一致。
如果您有进一步疑问,欢迎继续探讨!
chatgpt
在原始点医学中,治疗方法可分为从因治病和从果治病两个层面,特别是在皮肤病和相关症状的处理上。以下是对这两种治疗方法的详细解释:
从因治病
“从因治病”指的是通过寻找和治疗根本原因来恢复身体的正常运作。在原始点医学中,因主要指的是体伤和热能不足。
- 体伤
:身体组织器官的失调或损伤,通常不是局部的皮肤病变,而是全身系统性的问题,可能引发局部或全身的症状。 - 热能不足
:身体由于能量不足而无法维持正常的功能,这通常会导致机体的修复和免疫力下降,进而出现皮肤病等问题。
从因治病的方法(缘)
-
按推原始痛点:通过按压与病症相关的“原始痛点”或“压痛点”来解除体伤,改善热能不足,恢复身体的自愈力。这种治疗方法关注的是全身的体伤和热能不足,而不是单纯地处理局部症状。
-
例如,按推脊椎或其他特定的原始点来调节身体的整体状态,从而改善皮肤病等问题。这种方法通过调理身体的能量流动和促进血液循环来治疗皮肤病的根本原因。 -
使用姜汤或姜粉泥作为热源:通过姜汤、姜粉泥等温热疗法补充身体热能,改善因热能不足引起的病症。姜的温热性可以直接作用于全身,改善体力,帮助组织器官恢复正常运作。
-
对于皮肤病的治疗,姜汤或姜粉泥一般涂抹在身体的其他部位,通过改善热能从整体上调整身体的状态。这是一种从因治疗的方式,因为它关注的是体内的热能不足和全身的恢复,而不仅仅是局部病变的处理。
从果治病
“从果治病”是指通过直接处理症状和表象,尤其是皮肤等局部的损伤(“状”),来缓解症状。虽然这种方法可以带来短期的缓解,但其核心并未解决病因,因此是从表面症状处理。
从果治病的方法(缘)
-
涂抹姜粉泥直接在患处:姜粉泥通常作为外部热源涂抹在患处,直接作用于病变部位,帮助改善局部的热能,促进血液循环和修复。
- 这种方法可以算作从果治病
,因为它主要关注的是治疗皮肤病局部的症状(如炎症、红肿、皮肤破损等),而没有直接解决体伤或热能不足的根本问题。它通过外用热源在局部处理病变,虽然能够缓解症状,但并没有从根本上恢复体内的能量平衡或修复体伤。 -
外热源温敷在患处:类似于姜粉泥的使用,温热疗法通过直接加热患处来改善局部的症状。这种方法从外部调节局部温度,虽然有助于缓解痛感或炎症,但仍然属于局部治疗,即从果治病。
为什么涂抹姜粉泥直接在患处算从果治病?
涂抹姜粉泥直接在皮肤病的患处,主要是通过局部加热来改善热能,促进血液流动,帮助减轻局部的症状(如肿胀、疼痛等)。这是一种局部处理方法,侧重于缓解局部组织受损,并没有从整体上改善身体的能量状态或体伤。因此,尽管姜粉泥可以起到短期缓解和支持修复的作用,但它依然属于“从果治病”的范畴。
结论
- 从因治病
的核心在于改善全身的体伤和热能不足,方法包括按推原始痛点和全身性热源疗法(如姜汤、姜粉泥涂抹在全身部位)。 - 从果治病
侧重于局部治疗和症状缓解,如姜粉泥涂抹在患处来改善局部的热能和促进局部修复,这种方法主要解决的是局部的皮肤病症状,并未解决整体的体伤或热能不足问题。
因此,涂抹姜粉泥直接在患处可以算作从果治病,因为它更多的是缓解局部症状,而非调理全身的体伤或热能问题。
kimi

在原始点医学中,**从因治病**是指通过改善体伤及热能不足来从根本上解决疾病问题,而**从果治病**则是指直接处理症状或患处的组织受损。以下是具体的区分:
### 从因治病的方法(缘)
1. **按推原始痛点**:
- **原理**:通过按推身体的特定部位(原始痛点),解除他处体伤,从而改善身体的整体状况。
- **作用**:按推原始痛点可以激发身体的自愈力,增强组织器官的运作,改善热能不足,从而从根本上缓解症状。
- **示例**:如果患者有头痛,按推颈部和头部的原始痛点可以缓解头痛。
2. **热源治疗**:
- **原理**:通过外部和内部的热源(如姜粉泥、姜汤等)来改善热能不足,增强体力和免疫力。
- **作用**:热源治疗可以补充身体所需的热能,促进组织器官的运作,加速修复体伤。
- **示例**:使用姜粉泥温敷原始痛点,可以改善热能不足,增强体力。
3. **生活方式的调整**:
- **原理**:通过调整生活习惯,如不受寒、不熬夜、不抽烟、不喝酒、不吸毒等,来改善体伤及热能不足。
- **作用**:良好的生活习惯可以增强身体的自愈力,减少体伤的发生,从而从根本上改善健康状况。
- **示例**:保持充足的睡眠和适当的运动,可以增强体力,改善热能不足。
### 从果治病的方法(缘)
1. **直接处理患处**:
- **原理**:直接处理症状或患处的组织受损,以缓解症状。
- **作用**:通过直接处理患处,可以快速缓解症状,但并不能从根本上解决问题。
- **示例**:如果患者有皮肤破损,可以直接处理伤口,如清洁、消毒、包扎等。
2. **药物治疗**:
- **原理**:通过药物来控制症状或异常指数。
- **作用**:药物可以直接作用于症状或异常,快速缓解症状,但可能会消耗热能,加重体伤。
- **示例**:使用抗生素治疗感染,可以快速控制感染,但可能会消耗热能。
### 涂抹姜粉泥直接在患处是否算从果治病?
涂抹姜粉泥直接在患处**不能**算从果治病。原因如下:
1. **姜粉泥的作用**:
- **温热特性**:姜粉泥具有温热特性,可以改善热能不足,增强体力。
- **药性**:姜粉泥的药性可以通过皮肤吸收,直接作用于患处,改善局部的血液循环和组织修复。
2. **从因治病的原理**:
- **改善热能不足**:涂抹姜粉泥在患处,可以通过温热特性改善局部的热能不足,从而增强组织器官的运作,加速修复体伤。
- **激发自愈力**:姜粉泥的温热特性可以激发身体的自愈力,增强局部的自愈能力,从而从根本上缓解症状。
3. **从果治病的特点**:
- **直接处理患处**:从果治病的方法通常是直接处理患处的组织受损,如清洁、消毒、包扎等。
- **药物治疗**:从果治病的方法也包括使用药物来控制症状或异常指数。
综上所述,涂抹姜粉泥在患处是通过温热特性改善热能不足,增强体力,从而激发身体的自愈力,从根本上缓解症状,因此**属于从因治病**的方法。
tongyi

在原始点医学理论中,治疗方法主要分为从因治病和从果治病。理解这两种方法的区别对于有效治疗皮肤病非常重要。
### 从因治病的方法(缘)
从因治病的核心在于通过改善体伤和热能不足来从根本上解决问题,而不是仅仅处理表面症状或组织受损。以下是一些从因治病的方法:
1. **按推原始痛点**:
- **目的**:通过按推脊椎及七个特定部位的压痛点,可以快速解除他处体伤,使疾病消弭于无形。
- **应用**:针对皮肤病,找到与皮肤相关的原始痛点进行按推,以改善体伤和热能不足。
2. **使用热源**:
- **目的**:姜汤、姜粉泥、姜粉等作为内服或外用的热源,帮助温暖体内器官,改善体质,增强体力。
- **应用**:饮用浓姜汤或使用温敷姜粉泥,可以帮助提升整体热能,促进自愈力。
3. **调整生活方式**:
- **饮食**:采用温热性饮食,减少寒凉性调味料,多用温热性调味料如姜、辣椒、胡椒等。
- **运动**:选择适合的运动方式,如拉筋、柔软操、太极拳等,循序渐进地增强体力。
- **休息**:保持规律作息,避免过度劳累,早睡早起,保证充足的睡眠。
4. **心态管理**:
- **内心平静**:放下对疾病的恐惧和担忧,坚信从因下手是根本解决之道,保持积极的心态。
### 从果治病的方法(缘)
从果治病主要是直接处理症状或组织受损,这种方法虽然可以缓解表面症状,但不能从根本上解决问题。以下是从果治病的一些方法:
1. **局部处理患处**:
- **涂抹药物**:直接在患处涂抹药膏或其他治疗性药物,以减轻炎症或症状。
- **手术**:通过手术直接修复受损的组织或器官。
2. **物理疗法**:
- **激光治疗**:利用激光技术直接作用于皮肤病变部位,促进愈合。
- **光疗**:使用特定波长的光线照射患处,改善皮肤状况。
### 涂抹姜粉泥直接在患处是否算从果治病?
涂抹姜粉泥直接在患处实际上属于一种介于从因和从果之间的方法,具体分析如下:
- **从果的角度**:如果仅将姜粉泥用于局部患处,旨在直接改善该部位的症状或组织受损,则可以视为从果治病。例如,直接在皮疹或溃疡部位涂抹姜粉泥,以达到局部温暖和促进愈合的效果。
- **从因的角度**:然而,姜粉泥的主要作用机制是通过其温热特性来改善热能不足,从而推动全身的组织器官运作,加速修复体伤。因此,如果涂抹姜粉泥不仅是为了局部治疗,而是为了改善整体热能不足和自愈能力,这也可以被视为从因治病的一部分。
### 综合分析
涂抹姜粉泥直接在患处更倾向于从果治病,因为它直接作用于病变部位,试图改善局部的症状或组织受损。但是,考虑到姜粉泥的温热特性及其对整体热能的提升作用,它也具有一定的从因治病的功能。因此,这种做法可以看作是一种结合了从因和从果两种治疗方法的综合手段。
### 总结
- **从因治病**:按推原始痛点、使用热源、调整生活方式、心态管理等。
- **从果治病**:局部涂抹药物、手术、激光治疗、光疗等。
- **涂抹姜粉泥**:主要目的是局部温暖和促进愈合,但在一定程度上也能改善整体热能,兼具从因和从果的特性。
希望这些信息能够帮助您更好地理解和应用原始点医学的方法。如果有更多问题,欢迎继续提问!
yuanbao

根据原始点医学的理论,对于“状的皮肤病”(如红肿、皮疹、瘙痒等组织受损的局部症状),其调理方法需区分“从因治病”与“从果治病”。以下是具体分析:
治病的原始点方法(缘)**
#### 1. **按推原始点**
- **作用原理**:通过按推脊椎两侧和七处原始点(如腋下、肘窝、膝窝等),修复体伤(组织器官运作失调),解除神经对症状的传导。
- **为何是“从因”**:体伤是导致热能不足、症状显现的根本原因。按推体伤位置(无论他处或患处)直接解决疾病的“因”,而非仅缓解症状。
#### 2. **全身热源疗法**
- **作用原理**:通过内服姜汤、参茶或外敷姜粉泥/姜片(非局限于患处),补充体内热能,促进体伤修复和气血循环。
- **为何是“从因”**:热能不足是体伤难以修复的关键因素。热源疗法通过提升整体能量水平,间接修复体伤(因),而非直接处理症状(果)。
### **二、从果治病的原始点方法(缘)**
#### 1. **局部外用药(如姜粉泥直接涂患处)**
- **作用原理**:通过温热刺激局部皮肤,暂时缓解红肿、瘙痒等“状”。
- **为何是“从果”**:虽然姜粉泥属于热源疗法,但直接涂抹患处是针对已出现的组织受损(果),而非修复体伤或补充热能(因)。这种方式仅改善症状,未触及根本病因。
#### 2. **其他对症处理**
- 如使用清凉药膏止痒、激素药膏抗炎等(原始点不推荐药物,此处仅为举例)。这些方法直接抑制症状,但可能掩盖体伤或热能不足的本质问题。
## **三、涂抹姜粉泥是否算“从果治病”?**
**答案:是的**。
- **原因**:
1. **直接作用于症状**:姜粉泥外敷患处的主要目的是缓解局部红肿、疼痛或瘙痒(果),而非修复体伤或补充全身热能(因)。
2. **未解决根本问题**:原始点强调体伤和热能不足是疾病根源,若仅局部处理症状,可能忽略他处体伤或全身热能不足的调理,导致病情反复。
### **四、原始点医学的核心逻辑**
1. **体伤优先于症状**:即使症状出现在局部(如皮疹),也需通过按推原始点(找体伤位置)和热源疗法(补足热能)从整体修复。
2. **避免“治标不治本”**:局部外用药虽能快速缓解症状,但若体伤未修复、热能未恢复,症状仍会复发甚至加重。
### **五、对皮肤病患者的建议**
1. **以从因治疗为主**:
- 按推原始点(重点检查脊椎和七处原始点,寻找压痛点)。
- 全身热源疗法(喝姜汤、温敷背部等)。
2. **局部处理为辅**:
- 若症状严重,可短暂使用姜粉泥外敷患处(需配合整体调理)。
- 避免长期依赖药物或激素,以免干扰热能和体伤修复。
### **总结**
原始点医学强调“从因治病”,即通过修复体伤和补充热能来消除疾病的根源。涂抹姜粉泥直接在患处属于“从果”处理,虽能缓解症状,但需以全身调理(按推+热源)为基础。对于皮肤病患者,应优先修复体伤、提升热能,而非单纯依赖局部对症治疗。

deepseek

### **直接按推揉搓肉瘤/黑痣使其脱落**
**属于从果解症**
- **理由**:
1. **直接处理症状**:单纯通过物理按推或揉搓使肉瘤/黑痣脱落,仅针对局部异常形态(果),未解决导致异常的体伤或热能不足(因)。
2. **未调整热能**:此方法未补充热能或修复全身体伤,可能暂时消除表面症状,但未触及疾病根源。
3. **类似西医逻辑**:与手术切除、激光祛痣等从果治疗本质相同,仅解决局部问题,可能复发。
### **加姜粉泥按推揉搓**
**属于从因解症**
- **理由**:
1. **热源改善热能不足**:姜粉泥的温热药性通过皮肤吸收,可提升局部及全身热能,改善热能不足这一根本原因。
2. **促进体伤修复**:热能增强后,身体自愈力被激发,可能通过代谢加速异常组织(如肉瘤)的自然脱落,而非强行物理干预。
3. **原始点理论逻辑**:
- 所有外内热源的应用(无论局部或全身)均旨在调整热能状态,属于“从因”;
- 按推患处痛点虽直接作用于局部,但配合热源后,其目标是修复体伤,而非仅消除症状。
### **关键区别解析**
1. **从因 vs 从果的核心标准**
- **从因**:通过改善体伤与热能不足,激发自愈力,间接解决症状。
- **从果**:直接干预症状或异常形态,不涉及热能调整或全身体伤修复。
2. **姜粉泥的作用定位**
- 即使局部使用姜粉泥,其药性仍通过热能作用于全身,故原始点将其归为“从因治疗”。
- 单纯按推患处无热源配合,则属于“从果治疗”。
### **总结**
- **仅按推揉搓肉瘤**:从果解症(仅处理局部症状,未调整热能或体伤)。
- **加姜粉泥按推揉搓**:从因解症(热源改善热能不足,促进身体自我修复)。
**原始点医学的核心理念**:
“因”是体伤与热能不足,“果”是症状与异常。任何治疗若以调整体伤和热能为目标,即使局部操作,仍属“从因”;若仅消除症状或异常形态,则属“从果”。因此,姜粉泥的应用本质上是借热能调整“因”,使“果”自然转变。
grok

根据您的提问,我将基于原始点医学的理论,详细解读“直接按推揉搓肉瘤黑痣使其脱落”和“加入姜粉泥按推揉搓”分别属于“从因解症”还是“从果解症”。以下是分析过程和结论:
原始点医学中的“因”和“果”
在原始点医学中:
-
“因”:指的是疾病或异常的根源,即“体伤”(组织器官运作失调)和“热能不足”。
-
“果”:是“因”导致的表现,如疾病的症状或异常形态(例如肉瘤、黑痣等)。
-
肉瘤黑痣的定位:原始点医学将其视为“异常形态”,属于“衰老”的表现,是“果”,由“体伤”和“热能不足”引起,而非疾病的直接症状。
治疗原则上,原始点医学主张“从因治病”,即通过改善“体伤”和“热能不足”来解决问题,而非仅针对“果”进行干预。
问题1:直接按推揉搓肉瘤黑痣使其脱落,属于从因解症还是从果解症?
分析
-
行为描述:直接按推揉搓肉瘤黑痣,目的是通过物理刺激(摩擦、压迫等)使其脱落。
-
作用对象:这种方法直接针对肉瘤黑痣本身,即“异常形态”(果),而未涉及导致其产生的“体伤”或“热能不足”(因)。
-
理论对照:
-
在原始点医学中,单纯通过物理手段去除异常形态(如手术切除或摩擦脱落),被视为“从果处理”,类似于西医的干预方式。
-
这种方法没有改善“因”(体伤或热能不足),仅试图消除“果”(肉瘤黑痣),因此不属于“从因治病”。
结论
直接按推揉搓肉瘤黑痣使其脱落属于从果解症,因为它直接作用于异常形态(果),而未针对其根源(因)进行改善。
问题2:加入姜粉泥按推揉搓,属于从因解症还是从果解症?
分析
-
行为描述:在按推揉搓肉瘤黑痣时加入姜粉泥,结合物理刺激和姜的温热特性。
-
姜粉泥的作用:
-
在原始点医学中,姜粉泥被视为“热源”,其温热效果可以渗透皮肤,改善“热能不足”。
-
按推结合姜粉泥还能刺激局部组织,促进血液循环和新陈代谢,帮助修复“体伤”。
-
作用对象:
-
对“因”的改善:姜粉泥温暖患处,提升局部热能,修复体伤,这直接作用于“因”(热能不足和体伤)。
-
对“果”的影响:通过改善“因”,异常形态(肉瘤黑痣)可能自然缩小或脱落,而非仅靠物理摩擦去除。
-
理论对照:
-
原始点医学推荐“从因治病”,通过按推和热源(如姜粉泥)改善体伤和热能不足,使异常形态自然消退。
-
加入姜粉泥后,按推揉搓不再是单纯的物理干预,而是通过修复“因”来解决“果”,符合“从因解症”的原则。
结论
加入姜粉泥按推揉搓属于从因解症,因为它通过姜粉泥的热源作用改善“热能不足”和“体伤”(因),从而促进肉瘤黑痣(果)的自然消退。
比较与总结
-
直接按推揉搓(无姜粉泥):
-
方式:物理摩擦,直接针对肉瘤黑痣(果)。
-
局限:未改善“因”,异常形态可能复发。
-
归类:从果解症。
-
加入姜粉泥按推揉搓:
-
方式:结合热源和按推,改善体伤和热能不足(因)。
-
优势:从根源解决问题,异常形态消退更自然,复发风险低。
-
归类:从因解症。
希望以上解读能清楚解答您的疑问。如果还有其他问题,欢迎随时提出!
chatgpt

按推揉搓肉瘤黑痣
直接按推揉搓肉瘤或黑痣,属于从果解症。原因如下:
- 从果解症
:从果治病是指直接针对症状或表面现象(如肉瘤或黑痣)进行处理。按推和揉搓肉瘤或黑痣本身是针对局部的表现(即“果”),它关注的是去除或缓解表面的肿块或斑点,而不涉及身体的深层体伤或热能不足的原因。因此,这种方式属于从果解症。
按推和揉搓通过直接刺激病变部位来解除症状,虽然可能对局部产生一定的影响,但并未从根本上改善可能导致这些症状的体伤或热能不足。
加姜粉泥按推揉搓
当姜粉泥与按推揉搓结合时,治疗方法变得更加综合,涉及了热源疗法。这时它可以视为从因解症与从果解症的结合,具体分析如下:
-
从因解症:姜粉泥是热源疗法的一种,通过温热效应来改善体内的热能,补充热能不足,从而帮助身体恢复正常的运作。当姜粉泥与按推结合时,它不仅能够改善局部的热能问题,还能通过促进血液流动、增强体力、帮助修复体伤,从而整体上改善身体的状态。姜粉泥有助于身体的自愈力恢复,减缓肉瘤或黑痣形成的原因(如局部的热能不足或体伤)。
-
从果解症:按推揉搓依然是针对表面病症进行处理,尤其是在黑痣或肉瘤的部位进行局部的改善,因此它的作用更侧重于症状的缓解,即从果解症。
结论
-
直接按推揉搓肉瘤黑痣:这种方式主要关注的是局部症状的解除,因此属于从果解症。
-
加姜粉泥按推揉搓肉瘤黑痣:这种方式同时结合了热源疗法(姜粉泥)和按推揉搓,从整体上改善身体的热能和体伤,因此可以理解为从因解症和从果解症的结合。姜粉泥作为热源治疗,旨在通过补充热能改善身体的整体状态,而按推揉搓依然侧重于局部的症状处理。
总体来看,加入姜粉泥后治疗方法更注重从因解症,但它依然包括了从果解症的部分,因为按推揉搓作用于局部。
kimi

在原始点医学中,**从因解症**是指通过改善体伤及热能不足来从根本上解决疾病问题,而**从果解症**则是指直接处理症状或患处的组织受损。以下是对直接按推揉搓肉瘤黑痣以及加姜粉泥按推揉搓的解读:
### 直接按推揉搓肉瘤黑痣
1. **从果解症**:
- **原理**:直接按推揉搓肉瘤黑痣属于从果解症,因为这种方法是直接处理患处的组织受损。
- **作用**:通过物理手段直接作用于肉瘤或黑痣,使其脱落或缩小,从而缓解症状。
- **特点**:这种方法主要针对已经形成的肉瘤或黑痣,通过直接处理患处来解决问题,而不是从根本上改善体伤及热能不足。
### 加姜粉泥按推揉搓
1. **从因解症**:
- **原理**:加姜粉泥按推揉搓属于从因解症,因为姜粉泥具有温热特性,可以改善热能不足,增强体力,从而激发身体的自愈力。
- **作用**:姜粉泥通过温热特性,可以改善局部的热能不足,促进血液循环,增强组织器官的运作,从而从根本上缓解症状。
- **特点**:这种方法不仅通过物理手段直接作用于患处,还通过姜粉泥的温热特性改善热能不足,从而达到从根本上解决问题的效果。
### 总结
- **直接按推揉搓肉瘤黑痣**:属于从果解症,因为这种方法是直接处理患处的组织受损,通过物理手段使其脱落或缩小。
- **加姜粉泥按推揉搓**:属于从因解症,因为姜粉泥的温热特性可以改善热能不足,增强体力,从而激发身体的自愈力,从根本上缓解症状。
因此,加姜粉泥按推揉搓不仅具有直接处理患处的效果,还通过改善热能不足来从根本上解决问题,更符合原始点医学的从因解症原则。

deepseek

根据原始点医学的理论,**“吃姜会上火”是一种误解**,其本质并非传统中医所指的“体内有热”,而是热能补充过程中体伤修复的暂时反应。以下从原始点角度详细解读:
### **一、原始点对“上火”的重新定义**
1. **否定“热性体质”**
原始点认为,所有体质均属“寒性”,只是热能不足程度不同。所谓“上火”症状(如口疮、喉咙痛、目赤等),实为体伤修复过程中热能作用于局部组织时产生的现象,并非真正的“热象”。
2. **热能修复体伤的“假热”反应**
- 当身体通过姜补充热能后,热能会优先修复体伤(如口腔黏膜损伤、咽喉炎症等),过程中可能出现红肿、疼痛等类似“上火”的表现,实为修复反应。
- 例如:口腔溃疡表面看似“火气”,实则是热能推动修复受损黏膜时的短暂现象。
### **二、吃姜后“上火”的常见原因**
1. **体伤未完全解除**
- 若体伤(如口腔、胃肠道的组织运作失调)未被按推解除,热能集中作用于局部,可能引发短暂不适。需配合按推对应原始痛点(如头部、背部)以疏通体伤。
2. **热能补充过快或过量**
- 体质极虚者突然大量服用浓姜汤,热能急速进入体内,身体来不及均匀吸收,可能在某处显现类似“上火”症状。
- **解决方法**:减少姜量(如从淡姜汤开始),小口频服,配合外热源温敷(如红豆袋温敷腹部)。
3. **外内热源未配合使用**
- 单独内服姜汤,未通过按推或外热源(如姜粉泥温敷)帮助热能扩散,可能导致局部热能积聚。
- **建议**:服用姜汤后,按推脊椎两侧原始痛点,促进热能循环。
### **三、正确使用姜的方法**
1. **循序渐进,因人而异**
- 体质虚弱者从淡姜汤(干姜5-10克)开始,逐渐增加浓度,避免一次性过量。
- 若出现“上火”症状,可暂停内服,改为姜粉泥外敷患处或原始痛点。
2. **配合按推与运动**
- 按推头部、背部原始痛点,解除体伤阻滞,帮助热能均匀分布。
- 适度运动(如散步、拉筋)促进气血循环,避免热能壅滞。
3. **调整饮食与作息**
- 忌寒凉食物(如水果、冷饮),减少热能消耗。
- 保证充足睡眠,避免熬夜加重体伤。
### **四、与西医/传统中医的对比**
- **西医观点**:将“上火”归因于细菌感染或维生素缺乏,建议消炎药或补充维生素,属于从果治疗。
- **传统中医**:认为“上火”是体内阴阳失衡,需清热降火,可能进一步消耗热能。
- **原始点医学**:认为“上火”是修复体伤的必经过程,需继续补充热能并解除体伤,属于从因治疗。
### **总结**
吃姜后所谓的“上火”,实为热能修复体伤时的正常反应,而非身体“有热”。正确处理方法是:
1. 坚持补充外内热源(姜汤+温敷);
2. 按推对应原始痛点解除体伤;
3. 调整姜的用量与使用方式。
随着体伤逐步修复、热能持续充足,此类症状将自然消失,体质也会显著改善。
chatgpt

为什么吃姜会上火?
在中医理论中,姜被认为是一种温热性食物,具有发散风寒、温中止呕、化痰止咳等功效。然而,有些人在食用姜后会出现口干、口渴、咽喉肿痛、便秘等症状,这些症状通常被中医归类为“上火”。那么,为什么吃姜会导致上火呢?以下是几个主要原因:
1. 姜的温热性质
姜本身具有温热性,食用后会增加体内的阳气。在中医中,“上火”通常指体内阴阳失衡,阳气过盛的状态。如果一个人的体质本来就偏向阳气旺盛,食用姜可能会进一步加重阳气,导致阴阳失调,从而引发口干、咽喉肿痛等上火症状。
2. 食用量过大
即使是体质平和的人,如果一次性吃太多姜,也可能因为阳气突然增加过多而打破体内平衡,出现类似于上火的不适症状。因此,适量食用非常重要。
3. 食用方式不当
姜的食用方式也会影响其效果。例如:
-
生姜偏向于发散风寒;
-
干姜则更偏向于温中暖身。
如果选择不当,比如在本身已经感觉燥热时还大量食用干姜,就可能加重上火的症状。
4. 个体体质差异
每个人的体质不同,对姜的反应也会有所差异。有些人天生对温热性食物更敏感,稍微吃一点姜就可能感到口渴或咽喉不适;而另一些人则可能完全没有这种反应。
5. 其他伴随因素
有时候,吃姜后出现上火症状可能并不是姜本身引起的,而是与当时的饮食习惯(如辛辣油腻食物过多)、情绪波动或环境因素(如天气炎热)共同作用的结果。
如何避免吃姜上火?
为了避免因吃姜而上火,建议:
-
根据体质调整:如果你本身容易上火(比如经常口干、便秘),可以减少姜的摄入量或避免在燥热时食用。
-
控制用量:适量食用姜,通常不会引发问题。
-
注意搭配:可以搭配一些性质偏凉的食物(如绿豆汤)来中和姜的温热性。
总结
吃姜会上火的主要原因是其温热性质会增加体内阳气,可能导致阴阳失衡,引发上火症状。此外,食用量过多、食用方式不当、个体差异以及其他外部因素也可能加剧这种现象。因此,食用姜时应根据自身体质和健康状况适量摄取,避免过量,以享受其益处而减少不适。
kimi
在原始点医学中,**吃姜**被认为是一种补充热能、改善热能不足的有效方法。然而,有些人吃姜后会出现“上火”的现象,这主要是因为以下几个原因:
### 1. **姜的温热特性**
姜具有温热的特性,能够补充身体的热能,改善热能不足的状态。然而,如果身体本身并不缺乏热能,或者热能已经相对充足,吃姜可能会导致热能过剩,从而出现“上火”的症状。
### 2. **个体差异**
每个人的身体状况和体质不同,对姜的反应也会有所不同。有些人天生体质偏热,吃姜后更容易出现“上火”的现象。而有些人则体质偏寒,吃姜后反而能够改善体寒症状。
### 3. **吃姜的方式和量**
吃姜的方式和量也会影响“上火”的现象。如果一次性吃太多姜,或者长期大量食用姜,可能会导致热能过剩,从而出现“上火”的症状。此外,吃姜的方式也很重要,例如生吃姜比煮熟的姜更容易导致“上火”。
### 4. **其他因素**
除了上述原因,还有一些其他因素也可能导致吃姜后“上火”。例如,如果在吃姜的同时,还摄入了其他温热性的食物或药物,可能会加重“上火”的现象。此外,如果身体有其他疾病或症状,也可能会影响对姜的反应。
### 如何避免吃姜后“上火”?
1. **适量食用**:控制姜的摄入量,避免一次性吃太多。一般来说,每天适量食用姜(如1-2片姜)即可。
2. **煮熟食用**:尽量将姜煮熟后再食用,这样可以减少姜的辛辣刺激,降低“上火”的风险。
3. **观察身体反应**:在吃姜的过程中,注意观察身体的反应。如果出现“上火”的症状,可以适当减少姜的摄入量或停止食用。
4. **结合其他食物**:可以将姜与其他食物一起烹饪,如与肉类、蔬菜等搭配,以平衡姜的温热特性。
5. **咨询专业人士**:如果不确定自己的体质是否适合吃姜,可以咨询专业的医疗人员或营养师,根据个人情况调整饮食。
总之,吃姜后“上火”主要是因为姜的温热特性导致热能过剩,以及个体差异、吃姜的方式和量等因素。通过适量食用、煮熟食用、观察身体反应等方法,可以有效避免“上火”的现象。
tongyi
在传统中医理论中,"上火" 是一种常见的概念,用来描述身体出现的一系列热性症状,如口干舌燥、喉咙痛、口腔溃疡、便秘等。然而,在原始点医学和现代科学视角下,对姜的性质及其对人体的影响有不同的理解。
### 姜的性质与功能
1. **温热特性**:
- 姜味辛辣,性温热,具有促进血液循环、温暖体内器官的作用。它被广泛用于改善寒凉体质和提升体内的热能。
2. **药用价值**:
- 姜不仅是一种常用的调味品,还具有多种药用价值。它可以缓解恶心、呕吐、促进消化、增强免疫力,并有助于缓解感冒症状。
### 为什么有人认为吃姜会上火?
尽管姜有诸多益处,但有些人可能会在食用姜后出现类似“上火”的症状。以下是一些可能的原因:
1. **个体差异**:
- 每个人的体质不同,某些人可能对温热性的食物更加敏感。如果本身属于热性体质(即体内阳气过盛),食用过多姜可能会导致体内热量增加,从而出现“上火”症状。
2. **用量不当**:
- 姜虽然是好东西,但过量使用也会带来负面影响。例如,大量食用浓姜汤或过于频繁地服用姜制品可能导致体内热量积聚,引发不适。
3. **烹饪方式**:
- 不同的烹饪方式会影响姜的效果。生食姜片或直接饮用浓姜汤可能会比煮熟后的姜更刺激,更容易引起上火的感觉。
4. **搭配不合理**:
- 如果饮食结构中其他成分也偏向于温热性,比如辣椒、酒精等,再配合姜的使用,可能会加重体内的热性,导致上火症状。
### 如何避免吃姜上火?
1. **适量食用**:
- 控制姜的摄入量,根据自身情况调整。一般来说,少量多次、小口温热吞服是较为推荐的方式。
2. **选择合适的烹饪方法**:
- 煮熟后的姜相对温和,不易引起上火。可以将姜与其他食材一起炖煮,既能保留其营养成分,又能减少其辛辣刺激。
3. **合理搭配**:
- 在饮食中适当加入一些凉性或平性的食材来平衡姜的温热性。例如,可以将姜与蜂蜜、红枣、枸杞等搭配使用,既可调和口感,又能避免过于燥热。
4. **注意体质**:
- 对于体质偏热的人群,建议谨慎食用姜,或者选择较温和的形式,如淡姜汤、姜粉泥外敷等。
### 总结
姜作为一种温热性食材,确实有可能在特定情况下导致部分人出现“上火”的感觉,但这更多是因为个体差异、用量不当或搭配不合理所致。通过适量食用、选择合适的烹饪方法以及合理搭配其他食材,可以有效避免这些问题,同时充分享受姜带来的健康益处。如果你发现自己容易因食用姜而上火,建议咨询医生或营养师,制定适合自己的饮食方案。
yuanbao
关于“吃姜会上火”的说法,源自中医对食物性质的划分和人体阴阳平衡的理论。以下是具体解释:
### **一、中医理论角度**
1. **姜的性味归经**
姜性**温**、味**辛**,归肺、脾、胃经,具有发散风寒、温中止呕、温肺止咳的功效。
- **温性食物特性**:过量食用温性食物易导致体内“热邪”积聚,尤其体质偏热、阴虚火旺者(如易口干、失眠、便秘人群)更敏感。
2. **“上火”的本质**
中医认为,“上火”是体内阴阳失衡的表现,常见症状包括:
- 口腔溃疡、喉咙痛、牙龈肿痛
- 口干舌燥、便秘、尿黄
- 生痘、烦躁易怒
- 姜的温性可能加剧这些症状,尤其与以下情况相关:
- **过量食用**:每日超过10克鲜姜或长期大量服用。
- **体质不符**:湿热体质、阴虚火旺者不宜多吃。
- **搭配不当**:与羊肉、榴莲等高热性食物同食。
### **二、现代医学角度**
1. **刺激性成分**
姜含**姜辣素**(Zingerone)和**姜烯酚**(Shogaol),过量摄入可能刺激黏膜(如口腔、咽喉),导致局部充血、疼痛,类似“上火”反应。
2. **药物相互作用**
姜可能影响抗凝血药物(如华法林)的代谢,或与降压药产生拮抗作用,需谨慎控制用量。
### **三、哪些人更容易“吃姜上火”?**
1. **体质偏热者**:面红目赤、易怒、口臭、便秘。
2. **阴虚火旺者**:手足心热、盗汗、失眠多梦。
3. **有炎症或溃疡者**:胃炎、胃溃疡患者可能因姜的刺激性加重症状。
4. **孕妇**:过量姜可能刺激子宫收缩,需遵医嘱。
### **四、如何避免“吃姜上火”?**
1. **控制用量**:
- 鲜姜每日建议不超过10克,干姜减半(约3-5克)。
- 避免长期连续大量服用。
2. **搭配凉性食材**:
- 如与白萝卜、冬瓜、蜂蜜等同食,中和姜的温性。
3. **选择合适炮制品**:
- 干姜偏温燥,炮姜(经炭炒)性温但更温和,适合虚寒体质。
4. **观察身体反应**:
- 若出现口干、便秘等症状,暂停食用并咨询医生。
### **五、姜的益处与禁忌**
| **人群** | **建议** | **禁忌** |
|-------------------|-----------------------------------|-----------------------------------|
| 体质虚寒者 | 适量食用,驱寒暖身 | 避免与寒凉食物(如螃蟹)同食 |
| 风寒感冒者 | 生姜红糖水发汗解表 | 高热或风热感冒不宜用姜 |
| 胃寒呕吐者 | 姜茶温中止呕 | 胃溃疡患者慎用 |
| 孕妇 | 少量食用,避免过量刺激子宫 | 临近分娩时需遵医嘱 |
### **总结**
“吃姜上火”并非绝对,而是因人而异、因量而异的反应。合理控制用量、结合体质和搭配方式,既能发挥姜的养生功效,又能避免不良反应。若症状持续或加重,建议咨询中医师或营养师。
doubao

在原始点医学的理论框架下,吃姜本身不会“上火”,所谓“吃姜上火”的现象,其实是身体体伤和热能不足等内在问题的外在表现,不应简单归因于吃姜。 1. **原始点医学对“上火”的解释**:原始点医学认为,并不存在真正意义上的“上火”体质。身体出现如怕热、口破、口苦、口干、喜冷饮、红肿、灼热感、发烧等类似“上火”的热象,以及虚(寒)火、忽寒忽热、上热下寒、表热里寒等寒热象,都是体伤及热能不足导致的结果。这些热象是身体在体伤和热能不足的情况下,组织器官运作失调的外在表现,而非身体本身具有“上火”的特质。 2. **吃姜后出现类似“上火”症状的原因**:吃姜后出现类似“上火”的症状,并非姜本身导致“上火”。可能是在吃姜时,体伤未得到有效处理,身体的自我修复机制因体伤而受到干扰。身体为了修复体伤会消耗热能,若此时热能补充(如吃姜)与体伤修复之间的平衡被打破,就可能出现各种症状。比如,身体存在未被发现的体伤,吃姜补充热能后,体伤部位的气血运行受到影响,就可能出现局部的红肿、疼痛等类似“上火”的表现。 当身体热能不足时,突然摄入姜这种温热性食物,身体可能无法及时有效地吸收和转化姜的热能,导致热能在体内分布不均,从而引发一些类似“上火”的症状。 对一些人来说,吃姜后可能会有口破、口苦等症状,实际上是因为其身体的体伤和热能不足问题未解决,吃姜后身体内部的调整引发了这些症状,而不是姜导致了“上火”。按照原始点医学的理念,只要手法(如按推原始痛点以缓解体伤)及热源(合理使用姜等)到位,这些类似“上火”的症状是可以化解的 。
chatglm
“吃姜上火”的说法在中国传统医学中较为常见,但并非所有人都出现这种情况。以下是一些可能的原因:
**1. 体质因素**:
* **阴虚体质**: 这类人群体内阴液不足,容易出现虚火上炎的症状,如口干舌燥、易怒、失眠等。生姜性温热,食用后会加重阴虚症状,导致上火。
* **内热体质**: 这类人群体内热邪偏盛,容易出现口苦口臭、便秘、尿黄等症状。生姜性温,食用后会助热,导致上火。
**2. 食用量过多**:
生姜性温,过量食用会积热于体内,导致上火。建议根据自身情况适量食用。
**3. 食用方式不当**:
* **空腹食用**: 空腹食用生姜会刺激胃肠道,容易导致上火。
* **与辛辣刺激性食物同食**: 与辣椒、大蒜等辛辣刺激性食物同食会加重生姜的温热性质,更容易导致上火。
**4. 其他因素**:
* **气候环境**: 在干燥或气温较高的环境中,人体容易出现上火症状,食用生姜更容易加重。
* **情绪因素**: 情绪波动较大,如焦虑、抑郁等,会导致肝气郁结,容易上火。
**如何避免吃姜上火**:
* **根据自身体质选择合适的食用量**: 阴虚体质和内热体质的人群应少食用或不食用生姜。
* **避免过量食用**: 建议每次食用生姜的量控制在3-5克以内。
* **选择合适的食用方式**: 避免空腹食用和与辛辣刺激性食物同食。
* **多喝水**: 多喝水可以帮助身体代谢多余的热量,预防上火。
* **保持良好的生活习惯**: 保持情绪稳定,避免熬夜,多运动等。
**需要注意的是,并非所有人吃姜都会上火。如果食用生姜后出现上火症状,应及时调整食用量或方式,必要时可咨询医生**。

deepseek

### **原始点医学对“上火”症状的解读**
在原始点医学的理论框架中,“上火”并非传统意义上的“体内有热”或“阴阳失衡”,而是**热能作用于体伤时的修复反应**。以下从核心理念、机制分析和处理方法三方面展开说明:
### **一、核心理念:否定“热性体质”**
1. **体质只有寒,没有热**
原始点认为,人体热能只会不足(寒),不会过剩(热)。所谓“上火”症状(如口疮、目赤、喉咙痛等),本质是**体伤修复过程中热能局部聚集的表现**,而非真正的“热象”。
- **举例**:口腔溃疡看似“火气”,实则是热能修复口腔黏膜损伤时的短暂红肿反应。
2. **热能不足为根本原因**
“上火”症状的根源是体伤(组织器官运作失调)和长期热能不足,导致身体自愈力低下,无法正常代谢修复。
### **二、“上火”的形成机制**
1. **热能修复体伤的“假热”现象**
- 当通过外内热源(如姜汤、温敷)补充热能后,身体会优先修复严重体伤区域,过程中可能因热能集中出现局部红肿、疼痛等类似“炎症”的表现。
- **类比**:如同伤口愈合时的红肿、发痒,是修复必经阶段,而非“发炎”。
2. **体伤未完全解除的副作用**
- 若体伤(如胃肠功能紊乱、淋巴循环阻滞)未被按推解除,补充的热能可能滞留在局部,形成“虚火”。
- **例**:喉咙痛常因上背部体伤未解,热能无法均匀分布,壅滞于咽喉所致。
### **三、“上火”症状的处理原则**
#### **1. 坚持从因治疗**
- **继续补充热源**:
- 内服姜汤、参汤增强热能,外敷姜粉泥温敷体伤部位(如脊椎、腹部)。
- 若症状集中在头部(如口疮),可配合姜汤漱口或姜粉泥涂抹口腔。
- **按推原始痛点**:
- 头部症状按推耳后及枕骨下沿原始点;
- 喉咙痛按推上背部脊椎两侧原始痛点,疏通热能通道。
#### **2. 避免误区**
- **忌用寒凉药物**:清热药(如黄连、板蓝根)或抗生素会消耗热能,加重体伤,使症状迁延不愈。
- **勿断热源**:暂停姜汤可能使修复中断,导致体伤恶化。
#### **3. 调整用法**
- **循序渐进**:体质极虚者从淡姜汤开始,逐步增加浓度。
- **配合运动**:适度活动(如拉筋、散步)促进热能循环,防止局部壅滞。
### **四、与传统中医/西医的对比**
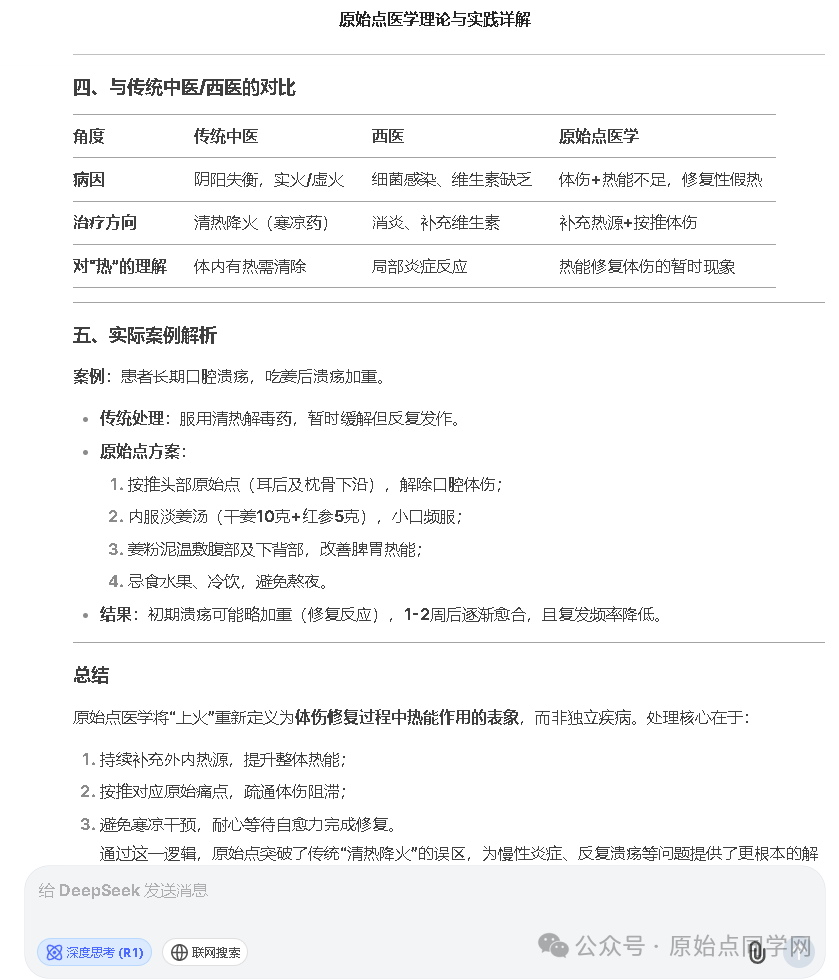
| **角度** | **传统中医** | **西医** | **原始点医学** |
|------------------|-----------------------------|------------------------|-------------------------------|
| **病因** | 阴阳失衡,实火/虚火 | 细菌感染、维生素缺乏 | 体伤+热能不足,修复性假热 |
| **治疗方向** | 清热降火(寒凉药) | 消炎、补充维生素 | 补充热源+按推体伤 |
| **对“热”的理解** | 体内有热需清除 | 局部炎症反应 | 热能修复体伤的暂时现象 |
### **五、实际案例解析**
**案例**:患者长期口腔溃疡,吃姜后溃疡加重。
- **传统处理**:服用清热解毒药,暂时缓解但反复发作。
- **原始点方案**:
1. 按推头部原始点(耳后及枕骨下沿),解除口腔体伤;
2. 内服淡姜汤(干姜10克+红参5克),小口频服;
3. 姜粉泥温敷腹部及下背部,改善脾胃热能;
4. 忌食水果、冷饮,避免熬夜。
- **结果**:初期溃疡可能略加重(修复反应),1-2周后逐渐愈合,且复发频率降低。
### **总结**
原始点医学将“上火”重新定义为**体伤修复过程中热能作用的表象**,而非独立疾病。处理核心在于:
1. 持续补充外内热源,提升整体热能;
2. 按推对应原始痛点,疏通体伤阻滞;
3. 避免寒凉干预,耐心等待自愈力完成修复。
通过这一逻辑,原始点突破了传统“清热降火”的误区,为慢性炎症、反复溃疡等问题提供了更根本的解决思路。
grok3

原始点理念如何理解“上火”症状
在原始点医学的理念中,“上火”这一常见症状被视为身体不适感或功能紊乱的表现,例如口干、咽喉肿痛、便秘等。这些症状在中医中通常被归类为“上火”,但原始点医学对此有截然不同的理解和处理方式。以下将详细阐述原始点医学如何看待“上火”症状及其成因与治疗方法。
一、原始点医学的基本理念
原始点医学的核心观点是:
-
疾病和衰老是“果”:即身体表现出的各种症状和异常状态。
-
“体伤”和“热能不足”是“因”:
-
体伤指的是组织器官的运作失调。
-
热能不足指的是身体能量不足以支持正常运作和自我修复。
-
治疗原则:应从“因”入手,通过改善体伤和补充热能来解决症状,而不是仅仅针对症状本身进行干预。
在这一框架下,“上火”症状被归类为“症”,即身体的不适感或功能紊乱,是体伤和热能不足的结果。
二、对“上火”症状的理解
-
成因分析:
-
原始点医学认为,“上火”症状的根本原因不是体内有“火”或“热”,而是体伤和热能不足导致的身体运作失调。
-
体伤:例如,咽喉肿痛可能与颈部或呼吸系统相关组织的功能失调有关;便秘可能与消化系统运作失调有关。这些都是“上火”症状的具体表现。
-
热能不足:当身体热能不足时,自我修复能力下降,体伤无法及时恢复,症状因此出现或加重。
-
与中医的区别:
-
中医认为“上火”是体内阴阳失衡、阳气过盛(火热内盛)所致,常表现为热象症状(如口干、发热等)。
-
原始点医学则指出,热能只会不足,不会过多。所谓的“热象”其实是体伤和热能不足引起的假象,而非体内真的有“火”或“热”。
-
症状的本质:
-
口干可能是口腔或咽喉部位的体伤,而非“火”旺。
-
便秘可能是肠道功能失调,而非热气积聚。
-
“上火”症状(如口干、咽喉肿痛)在原始点医学中被视为身体运作失调的信号,而不是热量过剩的结果。例如:
三、治疗“上火”症状的方法
原始点医学主张从根本原因入手,通过改善体伤和补充热能来解决“上火”症状,而不是采用中医常见的清热泻火方法。具体方法包括:
-
按推:
-
通过按摩相关部位的“原始痛点”或患处痛点,改善组织器官的运作失调(体伤)。
-
操作方法:先按后推,力度由轻到重,以患者略感疼痛但能承受为宜。
-
示例:咽喉肿痛时可按推颈部原始痛点,便秘时可按推下背部原始痛点。
-
热源:
-
使用内外热源补充身体热能,提升自我修复能力。
-
内服:如喝温热的姜汤(可用500克鲜姜熬煮至1.7碗水),少量多次饮用。
-
外用:在原始痛点或患处涂抹姜粉泥,并用温热的红豆袋敷于患处。
-
生活方式调整:
-
适当运动(如拉筋)、充分休息、保持良好心态,这些都有助于改善体伤和补充热能,预防“上火”症状的发生。
-
避免不当处理:
-
原始点医学反对使用寒凉药物或清热泻火的方法,因为这些方法会进一步消耗热能,加重热能不足,导致体伤无法修复,症状可能恶化。
四、实例说明
假设一位患者出现“上火”症状:咽喉肿痛、口干和便秘。原始点医学的处理方式如下:
-
按推:
-
按推颈部原始痛点(缓解咽喉肿痛和口干)。
-
按推下背部原始痛点(改善消化系统功能,缓解便秘)。
-
热源:
-
内服温姜汤,少量多次饮用。
-
在颈部和下背部涂抹姜粉泥,并温敷。
-
保健:建议患者早睡早起,避免熬夜,适当运动。
-
预期效果:通过改善体伤和补充热能,症状会逐渐缓解,身体恢复正常状态。
五、总结
原始点医学对“上火”症状的理解是:
-
成因:“上火”不是体内有“火”或“热”,而是由体伤(组织器官运作失调)和热能不足引起的。
-
治疗:通过按推改善体伤、热源补充热能,从根本上解决问题,而非仅缓解症状。
-
与中医的区别:反对清热泻火的方法,强调热能不足才是问题的核心。
这种理念为“上火”提供了一个全新的视角,注重从身体的内在运作入手,恢复其自然平衡,而非仅仅压制表面症状。
免责声明:Grok 不是医生,请咨询专业医生。请勿分享可识别您身份的信息。
chatgpt
在原始点医学的理念中,“上火”被视为体内热能失衡的一种表现。根据原始点的理论,身体健康的维持依赖于体内的热能,而热能不足或热能过剩都会引发不同的身体症状。具体到“上火”这一症状,原始点的理解可以从以下几个方面来阐释:
1. 上火是热能过剩的表现
原始点医学认为,身体的各个器官和组织需要适当的热能来维持正常的运作。若体内的热能过剩,即热能过多,会引发一系列的症状,这些症状通常表现为“上火”。例如,口腔溃疡、咽喉肿痛、便秘、面部痘痘、失眠等。
- 体内热能过剩
:当身体内部的热量超过了所需的正常水平,热能就会被积聚,无法通过正常的生理过程得到平衡和释放。体内热能的过剩不仅体现在皮肤上的红肿,还会影响到其他器官的功能,导致身体出现各种上火的症状。
2. 热能失衡导致的体伤
原始点医学将“上火”看作是体伤的一种表现。体伤指的是身体的某些部分(尤其是器官或组织)由于热能的过多或过少而出现运作失调,导致症状的发生。热能过剩可能使得身体的某些部分过度活跃,产生过多的热量,从而导致“上火”症状。
- 例如
:胃肠功能的失调,可能表现为消化不良、便秘等;在脏腑和器官的其他部位,可能表现为口腔溃疡、舌红、失眠等症状,这些都与体内热能失衡和体伤有关。
3. 从因治病:调整热能平衡
原始点的治疗理念强调从因治病,即从身体的根本问题——热能不平衡来治疗“上火”。它的治疗方法包括通过按推原始痛点、使用热源(如姜汤、姜粉泥)来调整体内热能的分布,恢复正常的热能平衡。
-
按推:通过按推体内的原始痛点,解除身体的体伤,改善热能不足或过剩的状况。例如,按推某些特定部位(如脊椎、肩膀等),有助于调节身体整体的热能,避免局部热能过多或过少。
-
热源疗法:使用姜粉泥、姜汤等作为外部热源,帮助补充体内的热能,改善体内热能过剩或不足的状态。这种方法通过外部热源的刺激,调节身体的温度,帮助恢复平衡,减轻上火的症状。
4. 上火的成因与体伤
原始点认为,“上火”的症状实际上是体伤的结果,这种体伤往往来源于外界环境的刺激或身体内的热能不足,导致身体各个部位的自我调节机制无法正常工作。
- 外界环境
:如气候变化(寒冷或过热)、饮食过于辛辣油腻,都会对体内的热能产生影响。外界的寒冷或湿气,可能导致体内热能不足;而辛辣食物、压力过大等可能导致热能过剩。 - 体伤的形成
:一旦体内热能过多或过少,体伤就会产生,最终表现为“上火”的症状。
5. 上火与体质
原始点医学还强调个体差异,不同的体质对热能的需求不同。对于体质偏热的人,过多的辛辣食物、油腻食物或情绪波动可能加剧“上火”的症状;而体质偏寒的人,可能因为热能不足,导致气血不畅,容易出现寒冷相关的症状,如手脚冰凉等。原始点通过观察这些体质的差异,结合个人的生活方式,进行个性化的治疗和调理。
总结
在原始点医学中,“上火”是体内热能过剩的表现,它是由体伤和热能不平衡引起的。通过调节热能、恢复体内平衡,如通过按推原始痛点、使用热源(如姜粉泥、姜汤等),可以帮助缓解上火的症状,并恢复身体的正常运作。重要的是,治疗上强调从根本解决热能过剩或不足,而不是仅仅针对表面症状进行处理。
如果你有更多关于上火或其他健康问题的疑问,欢迎继续提问!
kimi
在原始点医学中,**“上火”**这一症状可以通过其独特的理论框架来理解。原始点医学认为,所有疾病症状都源于**体伤**和**热能不足**,而“上火”也不例外。以下是从原始点医学的角度对“上火”症状的理解:
### 1. **体伤与热能不足**
- **体伤**:指身体组织器官运作失调的状态。
- **热能不足**:指身体能量不足以供应组织器官正常运作。
### 2. **“上火”的症状表现**
“上火”通常表现为以下症状:
- **不适感**:如口干、口苦、口舌生疮、喉咙痛、牙龈肿痛等。
- **功能紊乱**:如便秘、小便黄赤、烦躁不安、失眠等。
- **体力虚弱**:如疲劳、乏力、头晕等。
### 3. **“上火”的成因**
从原始点医学的角度来看,“上火”主要是由于以下原因:
- **热能不足**:身体热能不足,导致组织器官运作失调,从而出现“上火”的症状。
- **体伤**:身体某部位的体伤,导致局部或全身的热能不足,从而引发“上火”。
- **不良生活习惯**:如熬夜、饮食不规律、情绪波动等,也会导致热能不足和体伤,进而引发“上火”。
### 4. **原始点医学的处理方法**
原始点医学通过以下方法来处理“上火”症状:
- **按推原始痛点**:通过按推身体的特定部位(原始痛点),解除体伤,改善热能不足。
- **热源治疗**:使用姜粉泥、姜汤等热源,补充身体所需的热能,增强体力和免疫力。
- **生活方式的调整**:保持良好的生活习惯,如不受寒、不熬夜、不抽烟、不喝酒、不吸毒等,以改善热能不足和体伤。
### 5. **具体操作方法**
- **按推原始痛点**:
- **确定原始痛点**:根据症状,确定相应的原始痛点。例如,如果症状主要集中在头部,可以按推头部和颈部的原始痛点。
- **按推技巧**:使用指腹或掌根,由轻到重按压痛点,每次按压约3秒,可来回2至3遍。按推时要注意力度适中,避免过度用力造成伤害。
- **按推频率**:轻症患者可每天按推一次,重症患者可每天按推两次。
- **热源治疗**:
- **外热源**:将姜粉泥涂抹在患处或原始痛点上,用保鲜膜覆盖,保持30分钟至1小时。也可以使用姜汤温敷,将姜汤加热至适宜温度,用纱布或毛巾蘸取姜汤,敷在患处或原始痛点上,保持20至30分钟。
- **内热源**:每天饮用适量的姜汤,可以改善热能不足,增强体力。也可以将姜粉加入食物或饮料中,每天适量服用。
- **生活方式的调整**:
- **保持室内温暖**:保持室内温度适宜,避免受寒。
- **适当运动**:进行适当的伸展运动和轻度锻炼,如太极拳、瑜伽等,以保持肌肉的灵活性和力量。
- **充分休息**:保证充足的睡眠和休息时间,避免过度劳累。
- **良好心态**:保持积极乐观的心态,避免情绪波动,可以通过阅读、听音乐等方式放松心情。
- **饮食调整**:保持均衡的饮食,多摄入富含营养的食物,避免寒凉性食物,如生冷海鲜、冰品等。
### 6. **总结**
在原始点医学中,“上火”被视为一种由体伤和热能不足引起的症状。通过按推原始痛点、热源治疗和生活方式的调整,可以从根本上改善热能不足和体伤,从而缓解“上火”症状。这些方法不仅能够缓解症状,还能增强身体的自愈能力,提高生活质量。
tongyi
在原始点医学的理念中,"上火" 这一症状被理解为一种体伤和热能不足的表现。原始点医学强调从因治病,通过改善体伤和提升热能来解决健康问题。以下是如何根据原始点医学理念理解“上火”这一症状:
### 原始点医学对“上火”的理解
1. **体伤与热能不足**
- **体伤**:指身体组织器官的运作失调状态。在原始点医学中,所有疾病症状都源于体伤(包括他处体伤和患处体伤)。
- **热能不足**:指身体能量不足以供应组织器官正常运作。热能不足会导致身体机能下降,从而引发各种症状。
2. **上火的症状表现**
- 在传统中医理论中,“上火”表现为口干舌燥、喉咙痛、口腔溃疡、便秘等症状。这些症状在原始点医学中被视为由于体伤和热能不足导致的身体反应。
### 从原始点医学角度分析“上火”
1. **局部症状与整体调理**
- **局部症状**:如口腔溃疡、喉咙痛等,被认为是局部的体伤表现。
- **整体调理**:原始点医学认为,仅仅处理局部症状是不够的,必须从整体出发,找到根本原因(即体伤和热能不足),并通过按推和热源等方式进行综合调理。
2. **按推原始痛点**
- **寻找并按推原始痛点**:通过按推脊椎及七个特定部位的压痛点,可以快速解除他处体伤,进而缓解“上火”的相关症状。
- **具体操作**:例如,对于喉咙痛或口腔溃疡,可能需要按推颈部、肩部等相关的原始痛点。
3. **使用热源**
- **温姜汤或其他热源**:通过饮用温姜汤或使用姜粉泥外敷,可以帮助提升体内热能,促进自愈力。
- **浓参汤**:对于体力虚弱的患者,可以适量服用浓参汤,以增强体质和热能。
4. **调整生活方式**
- **饮食调整**:减少寒凉性食物的摄入,增加温热性食物。例如,多食用温热性的食材如姜、辣椒、胡椒等,避免过多寒凉性调味料如醋、糖等。
- **适当运动**:选择适合的运动方式,如拉筋、柔软操、太极拳等,循序渐进地增强体力。
- **充分休息**:保持规律作息,早睡早起,保证充足的睡眠,避免过度劳累。
5. **心态管理**
- **内心平静**:了解“上火”是因为体伤及热能不足所产生的结果,只要从因下手,逐步改善体伤和热能状况,症状就会消失。保持积极的心态,放下对疾病的恐惧和担忧。
### 实际案例应用
假设某人出现口干舌燥、口腔溃疡等“上火”症状,按照原始点医学的方法,可以采取以下步骤:
1. **按推原始痛点**:
- 找到并按推一条脊椎及七处原始点中的相关部位,尤其是颈部和头部的原始点,以缓解喉咙痛和口腔溃疡的症状。
2. **使用热源**:
- 饮用温姜汤或使用姜粉泥外敷,帮助提升体内热能,促进血液循环和自愈能力。
3. **饮食调整**:
- 减少寒凉性食物的摄入,增加温热性食物。例如,多喝温开水,避免冷饮和寒凉性水果。
4. **适当运动**:
- 根据个人情况选择合适的运动方式,如散步、瑜伽等,增强体质。
5. **心态管理**:
- 保持良好的心态,避免情绪波动过大,有助于身体恢复。
### 总结
在原始点医学中,“上火”并非单一的症状,而是由体伤和热能不足共同作用的结果。通过按推原始痛点、使用热源、调整饮食和生活方式以及保持良好的心态,可以从根本上改善“上火”的症状。这种方法不仅针对表面症状,更注重整体调理,从根本上解决问题,从而达到持久的治疗效果。
希望这些信息能够帮助您更好地理解和应用原始点医学的理念来应对“上火”症状。如果有更多问题或需要进一步指导,请随时提问!
yuanbao
原始点医学由张钊汉医师创立,其理论体系与中医、西医有显著差异。原始点医学不直接使用“上火”这一中医概念,但可通过其核心理论(**体伤与热能不足**)对类似症状进行解释和调理。以下是原始点理念对“上火”的理解:
### **一、原始点医学的核心逻辑**
1. **疾病本质**:所有疾病皆源于**体伤(组织器官运作失调)**和**热能不足**,症状是这两者的结果。
2. **症状分类**:
- **症**:不适感(如疼痛、酸胀)、功能紊乱(如失眠、便秘)。
- **状**:组织受损的异常形态(如溃疡、肿块、皮疹)。
- **原始点认为**:“上火”属于症状的集合(如口腔溃疡、喉咙痛、牙龈肿痛等),需追溯其背后的体伤和热能不足。
### **二、“上火”的原始点解读**
#### 1. **体伤主导**
- 当体伤(尤其是**头部、颈部原始点**受创或长期紧张)未修复时,神经传导异常会导致局部组织代谢障碍,表现为“热象”(如炎症、红肿)。
- **例子**:长期熬夜、压力大导致头痛、牙龈肿痛,可能是头部体伤引发的热能不足,而非传统意义的“体内有火”。
#### 2. **热能不足**
- 全身热能不足时,身体优先分配能量维持生命活动,导致局部组织修复能力下降,出现“假性热症”(如口腔溃疡反复发作、皮肤干燥发红)。
- **例子**:老年人或体弱者容易因热能不足出现“上火”症状,但本质是身体虚弱,而非实热。
### **三、原始点对“上火”的处理原则**
#### 1. **从因治疗(体伤 + 热能)**
- **按推原始点**:
- 按推**脊椎两侧原始点**(排查全身体伤)及**头部、颈部原始点**(针对性缓解“上火”相关症状)。
- 目的:修复体伤,恢复神经对组织的调控功能。
- **热源疗法**:
- 外用姜粉泥敷于体伤部位(如背部、颈部),或内服姜汤、参茶,补充热能,促进修复。
- 目的:提升热能,加速体伤愈合。
#### 2. **避免“治标”陷阱**
- 原始点不主张直接“清热降火”(如中药苦寒药、凉茶),因为这可能进一步耗损热能,加重体伤。
- **例子**:口腔溃疡若用冰敷或清热药膏,可能暂时缓解症状,但忽略体伤和热能不足的根本问题,导致反复发作。
### **四、与传统中医“上火”的对比**
| **概念** | **原始点医学** | **中医理论** |
|----------------|---------------------------------------|-----------------------------------|
| **“上火”成因** | 体伤 + 热能不足 → 局部代谢障碍 | 阴阳失衡 → 实热/虚热内生 |
| **治疗方向** | 按推体伤 + 补充热能(从因) | 清热降火(治标)或滋阴降火(治本) |
| **典型误区** | 过度依赖局部处理(如敷药) | 过度使用寒凉药物损伤阳气 |
### **五、案例说明**
#### **案例1:反复口腔溃疡**
- **原始点分析**:
- 体伤:长期低头工作导致颈椎体伤,压迫神经影响口腔黏膜修复。
- 热能不足:饮食生冷、熬夜耗损热能。
- **调理方法**:
1. 按推颈椎原始点和腋下原始点,缓解体伤。
2. 外用姜粉泥敷背部,内服姜汤补充热能。
3. 避免生冷食物,保证充足睡眠。
#### **案例2:牙龈肿痛**
- **原始点分析**:
- 体伤:头部或颈部受伤后未完全修复,导致牙龈组织代谢异常。
- 热能不足:感冒后未充分调养,热能消耗过大。
- **调理方法**:
1. 按推头部原始点和耳后原始点。
2. 温敷姜粉泥于颈部,饮用姜汤。
3. 避免吃硬物刺激牙龈。
### **六、注意事项**
1. **急重症需就医**:如严重感染、高热不退,需结合现代医学治疗。
2. **体质差异**:
- 体质偏寒者(怕冷、易疲劳):热能不足可能性更高,需加强热源补充。
- 体质偏热者(易口渴、怕热):可能体伤合并局部热能堆积,仍需按推体伤为主。
3. **避免混淆症状**:某些“上火”可能是严重疾病的早期信号(如糖尿病并发症),需排除器质性病变。
### **总结**
原始点医学将“上火”视为**体伤和热能不足共同作用的结果**,而非传统中医的“热邪”概念。其核心是通过**按推原始点修复体伤**和**补充热能**实现根本调理,而非直接对抗症状。这一理念强调**整体观**,避免陷入“治标不治本”的误区。


内容引用:
x.com/i/grok/share/sRXCwCZ5NY63Zvp9eQTT9iezk
点击链接查看和 Kimi 智能助手的对话 kimi.moonshot.cn/share/cuv7cd9qcjqluha66r30
lxblog.com/qianwen/share?shareId=2ebf7d4f-b9df-4fb2-850e-8bffc5d79b46
yuanbao.tencent.com/bot/app/share/chat/a5fdd5c3b725e8e7976a05f342857a6c
www.doubao.com/thread/w30939b4be88e21ce
基于上传的文档,简要总结文章的主要内容... →点击查看智谱清言的回答https://chatglm.cn/share/F31jv



原文始发于微信公众号(原始点同学网):哪个AI最强?国内外AI 原始点医学阅读理解与推理评测 (纯理论 中高级学员可看)deepseek、grok3、ChatGPT













评论前必须登录!
注册