

💡原始点的诞生背景
张医师身为中医师,太太却患乳癌 2b。起初信西医,按其要求手术、化疗后,太太病情恶化。又求助中医,吃中药后病情更重。太太进安宁病房后,张医师开始反思,原始点的想法由此萌生😔。
🗝️原始点的核心内容
- 开关的发现
:在太太身上按推找到能减轻疼痛的 “开关”(压痛点),五年找出人体他处开关🧐。 - 热源的确定
:发现开关运转需补充温热热源,从人参汤到姜,完善了热源应用🥣。 - 原始点的目标
:解决体伤靠按推找开关,补充热源让疗效持久、改善体质,能解决疾病、延缓衰老,具有生活化、非药物等特点🌟。
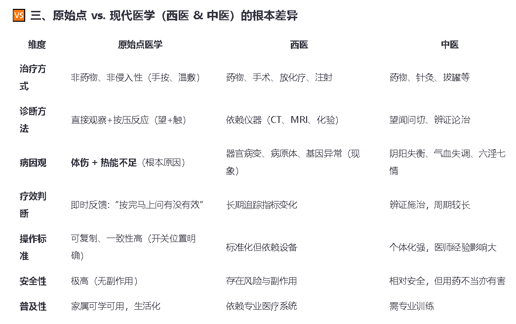
⚕️原始点与中西医的区别
- 与西医的区别
- 诊断方式
:西医靠仪器查现象非病因,原始点通过观察症状诊断,更准确👀。 - 治疗方法
:西医打针输液,原始点不用药,按推痛点、补充热源,无副作用和侵入性💉。 - 与中医的区别
- 诊断方式
:中医靠把脉等,原始点更直接,细分疾病的 “症” 与 “状”🧑⚕️。 - 治疗方法
:中医针灸用针,原始点用手肘揉按,速度快,对老的治疗有独特方法🤗。
🩺原始点的诊断与应用
原始点诊断根据症状找痛点,如脸部问题揉开痛点可改善,组织受损在硬块周围找痛点按推可使硬块消失,简化了中医辨证论治,诊断具一致性👍。



🌟 原始点医学与现代医学的根本差异解析 🌟
——张钊汉医师2025年8月3日线上课程精要
一、原始点医学的诞生背景
1. 张医师的亲身经历
-
西医治疗失败:妻子乳癌2b期,手术+化疗后仍转移至骨骼,被宣判仅剩7天生命
-
中医尝试无效:寻求大陆名医中药治疗,反加速恶化
-
转折点:在安宁病房用自创按推法延长妻子生命10个月,突破西医预言
2. 核心发现
-
"人体开关"理论:通过按压臀部痛点缓解妻子腹股沟疼痛,发现"痛点即病因"
-
热能决定生死:浓参汤维持妻子生命,后发展出姜汤/姜粉泥替代(因人参昂贵)
二、原始点核心理论体系
1. 二元病因模型
| 维度 | 体伤(开关失灵) | 热能不足(动力衰竭) |
|---|---|---|
| 表现 | 疼痛/功能紊乱/异常形态 | 虚弱/衰老/伤口不愈 |
| 解决方案 | 精准按推痛点 | 姜汤+温敷(红豆袋/电热毯) |
2. 诊疗合一机制
-
诊断即治疗:通过按压痛点同时完成诊断与治疗(如乳癌肿块周围必有痛点)
-
症状分类:
-
症:疼痛/酸麻(他处体伤→按脊椎七处)
-
状:肿瘤/溃烂(患处体伤→直接处理异常部位)
三、与现代医学的六大差异
| 对比维度 | 现代医学 | 原始点医学 |
|---|---|---|
| 病因认知 | 病毒/细菌/基因突变 | 体伤+热能不足 |
| 诊断方式 | 仪器检查(CT/MRI) | 观察体力+痛点反应 |
| 治疗手段 | 手术/药物/放疗 | 按推+热源(非药物) |
| 疗效评估 | 指标正常(如肿瘤缩小) | 体力恢复+症状解除 |
| 预防理念 | 疫苗/筛查 | 日常按推+温热饮食 |
| 哲学基础 | 对抗疾病(治标) | 修复体质(治本) |
四、技术操作精要
1. 按推法则
-
他处体伤:一条脊椎七处原始点(如头痛按枕骨下沿)
-
患处体伤:异常形态周围找痛点(如乳癌按肿块根部)
-
禁忌:❌ 膝盖痛不向下找脚踝 ❌ 肿瘤不直接按压
2. 热源应用
-
内热源:浓姜汤(干姜50-100g/日)+红参(重症)
-
外热源:
-
急性期:姜粉泥厚敷+红外线灯
-
慢性期:红豆袋60℃持续温敷
五、抗衰老革命性发现
1. 衰老本质
-
可见标志:皱纹/老年斑/眼袋=脸部体伤未解
-
案例实证:张医师通过按推消除自身鼻尖赘肉+眼袋(半年见效)
2. 年轻化方案
-
每日必修:脸部痛点按推30分钟+姜粉泥面膜
-
饮食禁忌:❌ 寒凉食物 ❌ 水果 ❌ 甜食
六、张医师终极启示
"现代医学在修理'电灯'(症状),而原始点是在打开'总开关'(体伤与热能)。
健康不是高科技,而是找回人体本有的修复密码——痛点即钥匙,热能即动力!"
📚 延伸学习:
-
完整课程视频
-
肿瘤按推实操指南
💡 总结:原始点用「因缘果」思维重构医学,将复杂疾病简化为「开关失灵+能量不足」,通过20年临床验证,实现从治病到抗衰的全生命周期健康管理!

🌟 **2025/8/3 张医师线上课程总结**
📌 **主题:原始点医学 vs. 现代医学 有什么不同?**
---
🎯 **一、起源:一场因爱而生的医学革命** ❤️
- 张医师的太太罹患乳癌2B期,接受西医手术、化疗,中医治疗后病情恶化,进入安宁病房。
- 西医判定仅剩7天生命,但张医师用自创方法让太太多活了**10个月**!⏳
- 这段经历让他反思:**现代医学(中西医)存在根本问题!** 🤔
- 从此踏上探索人体自愈力之路,原始点医学由此诞生!✨
---
🔍 **二、核心理论:两大关键缺一不可!** 🔑
原始点医学认为:**所有疾病和老化,根源在于两点**👇
1️⃣ **体伤(开关失灵)** ⚙️
- 人体存在“开关”——即“**压痛点**”。
- 按对痛点(开关),疼痛立刻缓解!✅
- 但若不持续处理,症状会反复。
2️⃣ **热能不足(动力缺失)** 🔥
- 体伤要修复,需要“动力”——即**热能**。
- 补充方式:
- ✅ 喝姜汤、温热饮食(如辣椒、胡椒)
- ✅ 外敷姜粉泥、红豆袋、电热器
- 热能充足,身体才能持续自愈!💪
✅ **体伤 + 热能 = 疾病根本解决之道!** 🌈
---
🧩 **三、与中西医的根本区别** 🆚

| 项目 | 原始点医学 | 西医 | 中医 |
|------|------------|------|------|
| 🧪 **诊断方式** | 👀 一看即知(体力、气色、动作) | 📷 依赖仪器检查(看“果”) | 🖐️ 望闻问切、把脉(辨证) |
| 💊 **治疗手段** | ✋ 按推 + 🌿 姜/热敷(非药物、无侵入) | 💉 手术、化疗、打针 | 🌱 中药、针灸 |
| ⚡ **见效速度** | ⏱️ 立即见效(按完马上问) | 🕐 长期用药或手术 | 🕒 较慢,需调理 |
| 🧭 **理论基础** | 🔍 找“开关”+补“热能” | 🧫 病理分析、对抗疾病 | 🌀 阴阳五行、调理体质 |

📌 **关键洞见**:
西医看到的是“**果**”(如椎间盘突出),
原始点找的是“**因**”(体伤+热能不足)!💡
---
🌈 **四、原始点的四大特点** 🌟
1. **生活化** 🏡:人人可学,家人互助,无需专业设备。
2. **非药物、无侵入** 🚫💉:不用药、不打针、不手术,安全无副作用。
3. **立即有效** ⚡:按完立刻感受变化,效果看得见!
4. **高度一致** 🤝:不同人操作,结果一致,不像中医“百家争鸣”。
---
👵 **五、不止治病,还能抗衰老!** 🕰️✨
- 老化 = 体伤 + 热能不足
- **眼袋、老年斑、皱纹、赘肉** → 都是“状”,对应局部痛点!
- 张医师亲身示范:
- 👁️ 眼袋变小、鼻尖赘肉消失(按推+热源)
- 😊 脸色从憔悴变红润!
- ✅ **越早按推,越能延缓衰老!20岁开始,70岁可能仍无皱纹!** 🎉
---
🎯 **六、诊断逻辑:一看就知,答案唯一!** 🔍
- **“症”**(感觉类):疼痛、酸麻痒、失眠、便秘 → 找“大开关”(脊椎七处)或患处附近。
- **“状”**(形态类):肿瘤、溃烂、眼袋、老年斑 → 直接在“患处周围”找痛点!
- 不再需要“辨证论治”或“仪器扫描”,**一看症状,马上知道按哪里!** ✅
---
💡 **总结金句** 💬
> “原始点不是治病,而是唤醒身体与生俱来的自愈力!” 🌱
> “医学的终极目标,是让人少受苦、多健康、慢变老。” 🕊️
---
🎯 **一句话总结**:
原始点医学 = **按对开关(体伤) + 补足热能(动力) = 自愈人生** 🌈💖
📌 **适合人群**:
- 想远离药物依赖者 🚫💊
- 慢性病、疼痛患者 🤕
- 关注抗衰老、健康长寿者 🧘♂️✨
- 家庭健康守护者 👨👩👧👦
👉 **从今天开始,学会按推,掌握热源,做自己和家人的健康第一责任人!** 🛠️❤️

课程原文:
# **2025/8/3 张医师线上课程**
## **主题:原始点医学和现代医学有什么不同?**
🔗 视频来源:[https://www.cch-foundation.com/lecture_video/zysxskc2025/1234.html](https://www.cch-foundation.com/lecture_video/zysxskc2025/1234.html)
---
### **主持人开场**
好,我们现在接下来观看记者专访的这个主题:
原始点医学和现代医学有什么不同?---
### **一、原始点医学的诞生背景**
**张医师:**
要谈这个问题之前, 就要先谈原始点它是怎么诞生的。 因为我本身也是一个医师背景, 我中医师。
那就是因为我之前的太太得了乳癌, 我相信西医。 这是第一步, 因为一般人生病当然先相信主流一些西医。
那结果去检查确定乳癌2b, 我们就听从医师的完全听依照现在西医他们的程序。 那他们说要手术, 又要腋下的淋巴也要挖出来看, 最后都确认是转移的, 也照西医说要求要全部切除。 他说要切干净, 也就是斩草要除根, 也要做化疗。
但是我们就不敢做, 因为她手术后就很虚弱, 就开始调养。 结果没有半年, 西医说已经很干净了, 不会有事。
结果我发现怎么伤口经过半年还没愈合, 再去找他, 他说对不起, 你太太已经转移到骨头了, 那确定活不了。 我很震撼, 我说那半年前跟半年后怎么会有那么大落差。 就经过西医这样判定已经转移, 没办法。
我想总不能眼睁睁看我太太那。我本身又是中医师,所以我那时候想找中医最有名。 但想一想是不是大陆有一些名医, 上网看了很多著作, 那就找名医中医的名医。 我也托人来买药, 买了很多回台湾治疗,
结果越治越严重。 我又跟中医联络, 联络的结果就是啊, 他确定说那中药也不行。
我想一个2b,怎么我完全听从西医跟中医, 怎么会短短半年就宣判死刑? 那我再怎么努力, 中医也说他不行, 西医已经放弃了。
所以我太太最后进入安宁病房, 我开始才从这一刻, 我也用中医也没办法, 我开始沉思, 现有医学一定有问题。
就从这一点开始, 原始点这个念头开始诞生了。 我觉得这个医学, 这么轻微的2b 就不能解决, 那表示这里一定有问题。 就不能解决, 那表示这里一定有问题。 那我就开始放下我过去所学, 从病人我太太身上去怎么帮她找解决的问题。 那从她身上一直按推全身疼痛, 那找。唉,按几个点发现特别有效, 比如她腹股沟痛的时候我按到臀部她很强烈疼痛感。 所以按完之后结果她马上减轻, 很奇怪。 那这时候我就突然间好像发现一个很大的人体的秘密, 就是那如果我在人体找到对的开关, 我就能解决她的疼痛。
那全身所有疼痛, 我只要把这些开关找出来不就全部解决了吗? 那就可以帮助医学用最简单的方法, 也不要药, 因为药让她更不舒服。 那疼痛只能吃止痛剂也不能彻底解决, 但我这样就能解决我太太。
所以从那时候那一刻开始, 我疯狂的在我太太身上找答案。 但我太太终究人身体太虚了, 就进安宁病房差不多10个月左右就走了。
但本来西医说已经差不多, 我进去他说只能活7天, 但用我的方法竟然活到10个月。 西医跟我讲你太太已经是奇迹了,但对于这个奇迹我又更失望。 那就代表西医中医确定有问题, 那我只有从人体竟然可以摸出这么多的开关, 所以我从此就走上找人体的所有的开关。
我想把人类的所有的疼痛、 癌症那么痛苦都解决。 那这样经过五年原始点他处的开关全部找出来, 这是第一步。---
### **二、原始点的核心:开关与热源**
**张医师:**
你说的核心就是它可以解决很多疼痛, 不要针也不要药, 只要按到对的开关。 所谓的开关就是压痛点, 它本来不痛的你一摸它很痛, 那个就是开关。 那这样就能解决我这是第一步解决就是一些疼痛简单的问题。
但是我又发现一个问题, 你按的她为什么几天后又回来了呢? 那表示一定还有一个我没有找到的关键因素。 最后确定一个, 那个开关要持续运转, 不要让它又回到原来的状态失调的状态。
那你一定要补充热源, 那热源一定要温热性。 这时候我从我太太身上, 因为西医说她只能活7天, 我是给她喝人蔘汤的早期。浓蔘汤一味,浓浓的一包600克一次用200克, 真的很浓。 那我太太竟然喝了比较有元气就不死了。 那古代有一种说法。 喝了比较有元气就不死了。
那古代有一种说法就是说人要死不能喝人蔘, 因为喝了不能断气。 那我那时候听到这种, 那我就是不想让我太太断气, 我还不放弃啊。 所以我要救她, 所以我就给她喝。
所以从这里我又找到开关, 又可以确定那开关要运作还要有一个动力。 那这个动力来自于一个温热的东西。 喝的也可以是一个温热, 然后从身体的吸收也可以是一个温热。
所以最后又发展到就是用姜,可以喝因为人蔘太贵, 然后姜的药性更温热。 然后它用在外敷也很好, 因为我们现在民间还有一个问题就是他在推拿的时候什么经络按摩常常用精油, 但我们的精油是冷的不是热的, 它的药性不是热的大部分偏冷。 那我发现重症的患者几乎都是很寒的, 一定要温热的。
所以慢慢从红豆袋的温敷到最后的姜粉泥的按推, 这样慢慢把热源完善。 这样就克服了, 克服怎么样按推它的疗效就可以持续。
你现在已经知道了原始点,它的核心就是人体所有疾病最后归纳怎么样他一定开关没有打开也就是他运作失调。 那你要找一个对的开关, 那这样就可以解决他暂时的一些疼痛。 但这样要持久疗效要持久, 还要改善他的体质要给他一些温热的东西让他那个动力源源不断。 这样就可以彻底解决一个人的所有的问题, 我认为是所有问题。
那这个方向主轴一确定, 等于原始点从我第一本书是2006年开始写的, 写到这里今年还会出最新版的。
今年已经2025年, 将近20年。
为了这两个核心就是要解决我们的体伤, 体伤要靠按推。 体伤就是它运作失调, 我要找开关来解决体伤。
解决体伤要让它能够疗效持续, 一定要有热源。
那我就确定生病的人体力都很虚, 就是热能不足, 所以我要补充热源。
那如果两个加在一起就可以把我们疾病的源头都处理掉。
那这样才能彻底解决一个人的真正的问题, 也就是疾病。
那我进一步发现人为什么会老, 除了疾病之外为什么会老。
原来老也是因为体伤跟热能不足的问题。
所以你这两个最源头的都找到了, 那人也可以延缓衰老。
都找到了。
那人也可以延缓衰老, 那也可以解决疾病。 所以原始点发展到最后就是解决。怎么样,
它的目标更大了, 等于越接近了人的生命。
在探讨生命原始点是一个探讨生命的医学, 而不在於局限中西医的所谓" 我只是解决疾病" 已经不再这样了。---
### **三、原始点的特点:生活化、非药物、立即有效、安全**
**张医师:**
我把它归结了第一个,它生活化, 然后他不用药也无侵入性。
所以这个跟医疗已经有脱离医疗一般都要侵入性用药物嘛, 这些都排除了。
所以它非药物非侵入性, 然后它就是还有一个就是你们有刚刚看到简单, 然后有效是立即哦,
我按完就要立刻马上问他有没有效了。
所以它对于效果很强调。
还有一点也是医学比较特殊的就是它安全。
我跟你讲它已经是生活化, 我刚刚已经讲如果你们不介意你们的脸可以借我, 我马上就可以解决或者你哪里有酸痛, 我马上就可以做。
我说酸痛也可以, 你任何的疾病我都可以做。
我跟你讲如果你今天问我, 我不相信有一个医师说我身体有什么病, 我马上可以帮你做。
它开关不一定, 但是会随你不同的症状而开关就在附近可以找得到。
所以要看你的症状, 你今天的目标如果是解决的老是在脸部那就是在头部
那。如果你是在手, 比如是你手腕妈妈手也好或是什么网球肘, 那你这个开关一定就在这里附近,
那我马上就知道你这个痛, 我马上就可以知道你这里是由哪里引起的。
再进一步说五十肩或是肩膀酸, 很多人打电脑对不对?
这个都是最简单的啦。
你如果肩膀酸, 我马上你一讲我就知道你按这里是不会好, 一定要找开关。
它开关在哪就在这里枕骨下沿一定有痛点。
你看我做到这样等于你说什么病, 我马上知道怎么样答案在哪, 不思考不用思考。
所以我认为医学还要辨证论治还要思考, 那个都已经第二念, 它是直接反应。
所以为什么直接反应最后会一致化, 大家都直接反应以后都是这样治。
如果我刚刚讲的异常形态如果说异常形态脸的部分可以看出来老年斑在这里, 我就在这里按马上就知道。
那你如果眼袋就眼睛周围。
马上就知道。
那你如果眼袋就眼睛周围。
那如果你是鼻咽癌肿瘤 异常形态, 我就直接顶鼻子把它顶进去。
一定有痛点。
我讲的是百分百不会有例外的。
那如果他没有鼻咽癌, 你去按他, 他就不一定痛啊。
所以你说痛是不是都在一个不是看你的症状而去找。
这样了解。
那鼻咽癌也是这样处理。
那眼睛痛也是这样, 就在眼睛周围。
那要不然就大开关,按按看。
按了没效, 你就在周围找一条脊椎七处是我早期找出来的, 就是这一系列啊。
这个红线就是我的大开关, 这里管理人体的所有症。
但是不管老哦, 老跟组织受损就要在周围找。
所以你的老不能靠这一条脊椎七处找, 一定还要配合患处。
它是这样, 所以它有分他处跟患处。
所以原始点从 初创就是在很严谨的界定。
你手指头痛, 你只能找到手背, 不能再往上找。
所以只有这么一点点给你找。
比如说你手指痛, 我就说你沿着这样在手背沿着两骨之间一路按按到碰到骨头就近端了。
你也不要管它几公分, 因为我说几公分一定错, 因为年纪大的跟小孩子的几公分就没有意义。
所以你只要跟他讲从这里一路按按到骨头的近端, 这样就能解决它。大部分原始点都在骨旁, 所以我只要这样形容约略多长。
一般以患者的, 比如小孩子一指宽, 那大人也是用他大人的手指头一指宽 类似这样。
那这样就有一个标准---
### **四、原始点与中西医的根本区别**
**张医师:**
原始点。它跟西医中医又有什么不一样? 你们刚刚就在问这个。
最大的不一样它不要用药啊, 因为那个热源它就是姜啊, 外敷一些电热器啊, 红豆袋就解决啊。 没有药啊, 然后喝姜汤温热的。 你饮食加一些调味料, 比如辣椒 胡椒 花椒这样煮菜煮下来就会变温热。 那这些都是日常生活就可以解决的。 那体质就可以改善啦。
所以这些也不用打针了。 你看中医针灸要拿针来刺穴位, 我不用啊。 我只要找到开关痛点, 我用手肘把开关揉几下它就改善。 那速度还比针快。 所以这个跟中医有没有一样? 当然不一样。 你如果认真想是不一样。 你再想西医也有打针啊。 你如果认真想是不一样。 你再想, 西医也有打针啊、 输液啊, 我也不用啊。 我就这样喝。 如果喝不下, 病人总有喝不下的时候, 胃口不好, 那怎么办呢? 我就靠外热源, 涂姜粉泥, 把它涂均匀, 借由皮肤吸收进去。
人体是可以吸收, 而且人体是可以有自己修复的能力来达到治癒的。
但你刚刚讲这些拍打各种方法跟原始点有什么差别? 都是自然疗法。 我的书本上就讲, 譬如你眼睛痛, 你眼睛痛。 如果以原始点, 一定要先按这里跟这里,枕骨下沿, 这叫头部原始点, 那眼睛就会好。 那你说有七处, 我也不能乱按。 我如果按屁股有没有效? 没有效。 远水救不了, 了解吧?
所以重点不在于我按推的技巧。 所以原始点讲一句话, 重点在于开关, 就像你进来屋子都黑黑的, 你不是马上去修理电灯或在电线修理, 而是你开关有没有开。 这个重点在这里好。那拍打也是拍打,如果不是拍打有多厉害或是它很烂, 不要这样批评, 而是它有没有找到我说因疾病之因, 拍对地方。 重点在这里。 要不然你眼睛痛拍打眼睛, 我就说会不会打成熊猫眼? 熊猫眼打到肿起来了, 黑黑的, 你眼睛还在痛更痛。都有可能。 那还有中医针灸, 你针不好, 人很虚。你还针针很刺激, 你要治疗眼睛一扎针马上又晕倒了, 不是惨了吗? 那你不能说那这样拍打可能不行, 那按推也不行, 那针刺穴位也不行。 为什么不行? 因为他没有在开关上找对。---
### **五、原始点的诊断方式:一看即知,无需仪器**
**张医师:**
如果要再有我进一步讲, 原始点跟西医最大的不一样就如同中医跟西医的不一样。一样西医都靠仪器检查, 中医靠把脉望闻问切, 把脉看你一切。
那原始点就更简单了。 原始点是怎么诊断呢? 看你有没有体力虚弱, 你人很虚, 脸色苍白, 走路无力, 我就知道你人已经有危险了。 每天都想睡觉, 人家在干活他也是在这样, 好像动力已经不够了。 这要小心呐。 这个一看就还要照吗? 我一看就知道准备要来调理了。 所以原始点是一看大概就知道, 看出这个人的疾病的轻跟重, 不要仪器照。
而且我认为会比西医更准确, 因为人体它的表现是最真实的, 仪器看到的照出来的是一个现象, 它不是病因。 仪器看到的照出来的是一个现象。 它不是病因, 但我们会误以为我们照出来是要找病因。 我举例子来讲, 你腿痛、 坐骨神经痛, 他照出来说你腰椎第二节约束迫到或第四节。 他们西医常常最喜欢讲第四节啦, 腰椎椎间盘突出而压迫, 所以造成坐骨神经。 但你看坐骨神经, 你照出来它是一个异常的现象。 那这个异常现象是因吗? 它是果。 本来脊椎是正常, 那它产生错位, 那就是以后才产生的。 以后所产生的都是果, 它是一个现象。 因是看不到, 所以从这里来看, 西医所有的检查其实都是在检查果。 民众不知道, 以为我生病了去医院检查是要检查因。
简单的讲, 中医讲体质就是因。 你把体质改变了, 人体就本身有治癒, 这个就是因。 那原始点就是把体伤跟热能不足改善, 就是因。 那这些因是看不到, 体质你看得到吗? 你只能从一个人的现象, 比如说他很虚很疲倦, 刚刚我讲脸色很难看, 那我就可以推断他体力不好, 他真的有危险。 那这个还要照吗? 不需要。
所以中医是用观察的原始点,也是用观察这一点雷同, 但原始点更直接。 他看到你就知道你病病的重不重, 我一看就知道不用把脉。 等于我把中医又简化, 我自己中医嘛, 望闻问切这一套。 那我一看, 我就知道你的问题, 你是病轻还是病重。 那我再一看, 如果是你老老化, 我说老是从哪里看出来? 比如我常常举一个例子, 你看一个从后面看一个女生走路很婀娜多姿, 长发飘逸, 走路轻盈, 我一看就会有很多想像空间。 但当她头一转过来, 我才惊觉她年纪比我大, 皱纹满面了。 所以衰老不是看体态, 从哪里最容易看出来就是从脸部。
那脸部,我进一步讲, 那外面的美容可以解决吗? 敷脸,这些民间告诉你西医是用整容还用镭射的这些,我都不说。 那原始点对老它是怎么解决的? 我看你的老年斑或眼袋这些生出来, 我就可以确定你脸部一定有痛点。 那就从脸部那个痛点把它揉开, 你颜色都会变淡, 皱纹就会减少甚至消失。
所以我说, 越早懂原始点, 你越可能把年轻保持住。 但我不说他不会老, 不可能, 人生老病死是必然。 但是你可以把怎么样。 不可能。 人生老病死是必然, 但是你可以把怎么样老。老化也许人家50岁就长出皱纹, 你到七八十岁可能都还长不出皱纹来。 但是你要很勤于这样按推, 把体伤揉开。 你只要勤于每天这样半个小时到一个小时, 从20岁一路做到这样, 我认为七八十岁要长出皱纹很难啦。 那你看老就保持住, 那疾病也可以靠按推。
我问你, 中医有没有讲老的治疗也没有真的。 他就望闻问切都是要讲疾病, 但是老呈现在脸, 我一看我就知道按哪里。 比如你这里有斑, 我就按这里。 我也是有啊, 但这些理论都是到最后一路进步到这几年才完善。 所以从解决疾病到老一路这样走过来, 它是这样。
那原始点还有一个最特别的, 它跟中医的望闻问切为什么会不一样? 第一个, 我看你有没有轻症还是重症。 我看你体力, 我一看如果你体力越来越差, 我就知道你是重症, 不用辩也不用把脉, 我就看得出来。 这个容易吗? 一般民众就能够判断, 它是非常容易。 然后又有一定准则好。 然后再来,疾病一般中医称症状, 但是他讲症状只是一个名相而已。 原始点就从症跟状再进一步细分。 比如症, 它把它分成疼痛、酸麻、痒, 那就是一个人的不舒服感。 如果上吐下泻啦、 便秘啦、 咳嗽吐痰啊, 这些甚至睡不着觉, 我认为这个可能都是属于功能性紊乱。 再来第三种就体力虚弱, 脸色苍白啦、 走路无力啦、 面黄肌瘦的啦, 这一看就知道不对劲对不对?
另外一个叫状, 状是什么? 肤起疹子, 甚至组织受损溃烂啦、 化脓,这些。 还有就是老化, 我刚刚讲的比如你长白头发啦、 脸皮皱啦, 还有眼袋啦、 老年斑啦, 这些一看就知道---
### **六、原始点的诊断与治疗一致性**
**张医师:**
好。 那原始点诊断是怎么样? 原始点它跟西医中医最大的不一样就是, 我看你我马上就知道答案在哪里。 这厉害啊! 我看你老, 如果会老一定是老年斑。 老年斑如果长在这一边, 它不是一定都全部长。 有时候长在右边, 那一定是右边有痛点。 长在左边,一定是左边。 眼袋也不是两边都一样啊, 有些比较大有些比较小。 那大的一定有问题, 那你就在眼袋这里按,它痛点解决了, 眼袋就会消失。 我举我的例子来看, 我以前眼袋。 眼袋就会消失。 我举我的例子来看, 我以前眼袋是两个都很大。 这边已经消了, 我差不多用了半年多。 这一边已经消了一半。 你看我现在的脸色还不错。 我以前是很憔悴, 因为我每天在改书花的时间很长。 我自己知道, 所以我自己保养。 我平常就开始按, 因为我看我自己是怎么回事。 我就知道早期我还这里还, 我认为疑似啊肿瘤类似这种一按就血喷出来, 还有几块硬块。 那我自己知道这个有硬块一定是在旁边有痛点。 那我就把痛点解决就消了。消了还有, 那我这里鼻尖还有赘肉长出来, 那长了差不多快10年有了。 那我最后也是用原始点把这里按一按, 那痛,然后它就流出组织液。 这里就平了。 你们现在看, 你看我早期的影片这里是一个赘肉, 我现在这里也都消了。 所以脸是可以整容的, 靠自己就可以。 所以你看多方便, 我一看这些老要按哪里, 我马上就有答案对不对? 那如果组织受损, 比如说破皮、流血或是我刚刚讲的溃烂, 它一定周围有或是异常形态像乳癌肿瘤这些。 只要它长出来有硬块, 我在硬块的地方周围就一定可以找痛点, 不用找其他。 那这里痛点找出来之后, 按一段时间这个硬块就会慢慢变松软到消失。
所以这些大家在困惑的地方, 我一一找到答案。 为的是什么? 为什么会有这个动力? 那个动力就是最初的来源就是我太太。 我那时候我就是确定我一定要找出解决的方法。
那到最最近,我已经觉得差不多了, 这些问题都解决。 那你看原始点这样就可以归结它的诊断是什么。 我一看你, 我就知道你的答案在哪里。 我要按你哪里哪里,你就有痛点。 我马上立刻可以找得到。 那如果有一个叫做症的功能, 比如疼痛、酸、麻、痒, 你只要大开关就可以找的出来。 如果找不出来, 再从患处下手也可以找的出来。
所以我的诊断变得把中医都完全简化。 什么要望闻问切还要思考还要辨证论治? 每个医师看一个病人, 三个医师看一个病人, 三个的看法都不一样。 把脉讲的方法也都不一样。
原始点可以做到怎么样? 你去三个地方讲法都一致性。 这个是医学最最难的。---
### **主持人结语**
看完这段张医师的专访,相信大家对原始点一路走来的**发展与突破**,以及它与现代医学的**根本不同**,有了更深的了解。
因为这次访谈内容相当丰富,我们今天先分享一部分更精彩的内容。
敬请期待下一期,我们将继续深入探讨原始点在慢性病、癌症康复、日常保健中的实际应用。
—— **课程结束** ——










文章来源微信公众号:原始点同学网













评论前必须登录!
注册