



“实务操作流程”,涉及原始点的学员/患者管理流程,包括临访、体验、记录跟踪、深入访谈、一日生活体验等环节。内容侧重于如何通过日常记录、体力评估、热源运用和生活方式调整来改善健康状况。

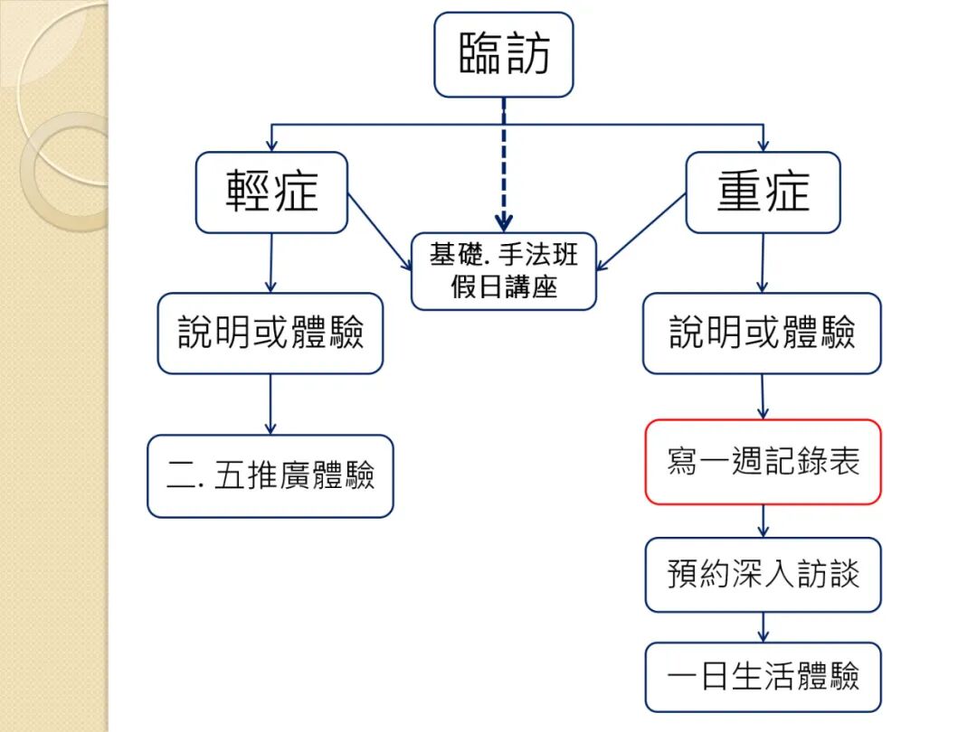
一、整体流程概述
描述了一个完整的学员服务流程,从初始接触到最后的效果评估,主要步骤包括:
- 临访(初始访问)
:了解学员基本情况,引导至合适体验或课程。 - 体验或说明
:根据症状轻重(轻症、重症)提供体验活动或讲座。 - 一周记录表
:学员记录每日饮食、运动、温敷等数据,用于跟踪。 - 深入访谈
:基于记录表分析学员操作情况,指导照顾者协助。 - 一日生活体验
:让学员及家属亲身体验原始点生活方式,强化观念和手法。 - 进阶评估
:通过体力变化判断病情好转或恶化。
二、详细内容分解
1. 临访(初始访问)
- 目的
:了解学员对原始点的了解程度、症状轻重和来访目的。 - 操作要点
: -
区分学员症状(轻症、重症),决定体验方式(如说明会、手法体验)。 -
引导学员参与体验或课程,最终预约深入访谈或一日生活体验。 -
关键问题包括:“对原始点了解程度到哪?”以定制个性化方案。
2. 体验与说明
- 形式
:包括基础手法班线上讲座、轻症或重症的体验活动。 - 内容
:通过实际操作(如按推、温敷)或理论说明,让学员初步了解原始点原理。 - 目标
:激发学员兴趣,预约后续深入服务(如深入访谈、一日生活体验)。
3. 一周记录表
- 用途
:学员每日记录数据,用于深入访谈时分析进展。记录表模板包括: - 饮食
:早餐、午餐、晚餐、点心内容(强调温热性饮食,如避免生冷、油腻)。 - 按推
:部位和时间(如全身按推20分钟)。 - 运动
:种类和时间(如走路、拉筋、太极拳,目标为会喘会流汗)。 - 温敷
:部位、时间和方式(如使用红豆袋、红外线灯)。 - 姜汤
:用量、浓度和煮法(如姜量、水量,避免加甜物)。 - 情绪状况
:记录每日情绪(尽量保持平静)。 - 就寝时间
:记录睡眠时长(10点后算熬夜)。 - 身体反应
:量化不适感(如“时好时坏”、“疲痛”)。 - 示例记录
: 提供了两个学员的周记录表示例,显示饮食、运动等细节,并强调“身体反应”需明确写出不适处及时间。
4. 深入访谈
- 目的
:基于一周记录表,评估学员操作原始点的正确性,并指导照顾者。 - 关键点
: -
饮食:避免水果、海鲜、豆浆等寒性食物;肉类以陆地瘦肉类为主。 -
按推:时间不宜过长,以不适部位为主。 -
运动:依体力循序渐进,目标为有氧运动。 -
温敷:以舒适为准,避免受凉。 -
情绪:尽量保持乐观或平静。 -
就寝:确保充足睡眠,午休也需记录。 - 了解学员操作
:检查记录表是否符合原始点原则(如饮食是否温热、运动是否适度)。 - 照顾者协助
:指导照顾者如何支持学员,避免替学员下决定,只提供原始点作法供选择。 - 注意事项
:列出常见问题,如: - 原则
:体力变化是核心指标——体力充足属好转,体力衰退则非佳兆。
5. 一日生活体验
- 目的
:让学员及家属体验原始点融入日常生活的方式,回家后也能应用。 - 内容
: - 温热性饮食
:如姜汤煮饭,强调热源摄入。 - 适度休息
:午休时间(12:00-13:30)确保恢复。 - 有氧运动
:促进血液循环。 - 热源运用
:教授温敷工具(如红豆袋、暖暖包)和姜汤熬煮方法。 -
进阶三部曲:室内踏板+举手(10分钟100次)、爬楼梯(30分钟60层楼)、爬山(来回6公里)。 - 全天活动
:包括温热早餐、有氧运动(如爬山、踏阶)、午休、观念加强、心得讨论、手法修正等。 - 体力评估
:根据学员体力决定活动强度,如: - 关键观念
:病情好转与恶化主要通过体力变化判断;症状改善但体力衰退需警惕。 - 具体环节

6. 热源与姜的运用
- 温敷种类
:因地制宜使用各种热源工具,包括: - 传统工具
:红豆袋、暖暖包(有背带和头套款式)。 - 电器工具
:红外线灯(大面积或局部)、关节电热片、单人电热毯、水暖垫、电热手套、电热背心。 - 姜的应用
: - 姜汤熬煮
:步骤包括姜量、水量控制,煮多次以提取有效成分。 - 姜粉制作
:详细流程,用于方便使用。 - 鲜姜泥制作
:用于外敷或饮食。 - 伤口处理
:针对皮肤伤口,使用纱布和姜泥等方法,强调温和处理,避免感染。示例展示了伤口愈合过程(如3/4、3/11、3/15的进展)。
7. 其他重要元素
- 家属教学
:文档提到“家属教学”,强调照顾者的角色,诗句“何须我大慈大恶 维替你故苦教难”暗示自助和家庭支持的重要性。 - 心态调整
:结尾诗句“若不回头 谁替你救苦救难 如能转念 何须我大慈大悲”鼓励学员转变心态,主动参与康复。 - 循序渐进
:所有操作强调“循序渐进,全力以赴”,根据个人体力调整。
三、核心原则总结
- 以体力为中心
:体力是免疫力、自愈力的象征,是判断病情的关键。 - 日常生活整合
:原始点不是独立治疗,而是融入饮食、运动、休息中。 - 个性化调整
:根据学员症状和体力定制方案,避免一刀切。 - 数据驱动
:通过记录表量化进展,确保操作科学性。






























































原始点医学是一门以“因(体伤与热能不足)”为核心,通过按推原始痛点及患处痛点、配合内外热源等善缘,改善体质、增强自愈力,从而达到防治疾病、抗老增寿的自然医学。它强调“从因治病”,诊疗合一,将诊断与治疗、医疗与保健、外治与内治融为一体,以安全、简单、非药物、非侵入性的方式,帮助人们恢复健康、预防疾病,把健康主导权交还个人,是对传统中西医的反思与创新,旨在让医学回归自然、生活化,惠及大众,守护生命与健康。http://www.cch-foundation.com








文章来源微信公众号: 原始点同学网















评论前必须登录!
注册